Logo Passei Direto
Buscar
Material
páginas com resultados encontrados.
páginas com resultados encontrados.
left-side-bubbles-backgroundright-side-bubbles-background

Crie sua conta grátis para liberar esse material. 🤩

Já tem uma conta?

Ao continuar, você aceita os Termos de Uso e Política de Privacidade

Prévia do material em texto

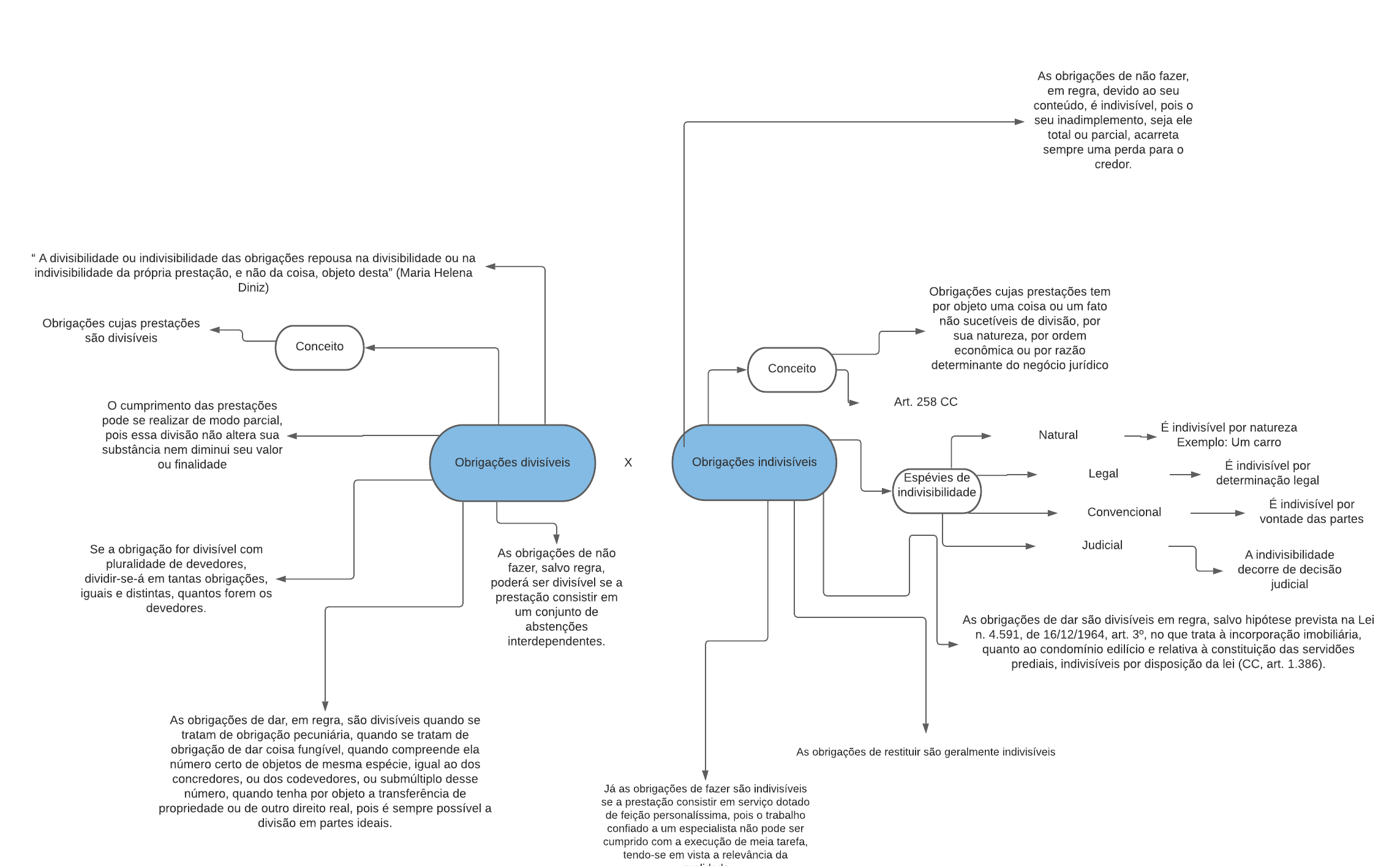
Obrigações divisíveis Obrigações indivisíveis
Conceito
Obrigações cujas prestações 
são divisíveis
O cumprimento das prestações 
pode se realizar de modo parcial, 
pois essa divisão não altera sua 
substância nem diminui seu valor 
ou finalidade
Conceito
Obrigações cujas prestações tem 
por objeto uma coisa ou um fato 
não sucetíveis de divisão, por 
sua natureza, por ordem 
econômica ou por razão 
determinante do negócio jurídico
X
Espévies de 
indivisibilidade
Natural
Legal
Convencional
Judicial
Art. 258 CC
É indivisível por natureza
Exemplo: Um carro
É indivisível por 
determinação legal
É indivisível por 
vontade das partes
A indivisibilidade 
decorre de decisão 
judicial
Se a obrigação for divisível com 
pluralidade de devedores, 
dividir-se-á em tantas obrigações, 
iguais e distintas, quantos forem os 
devedores.
As obrigações de dar, em regra, são divisíveis quando se 
tratam de obrigação pecuniária, quando se tratam de 
obrigação de dar coisa fungível, quando compreende ela 
número certo de objetos de mesma espécie, igual ao dos 
concredores, ou dos codevedores, ou submúltiplo desse 
número, quando tenha por objeto a transferência de 
propriedade ou de outro direito real, pois é sempre possível a 
divisão em partes ideais.
As obrigações de não 
fazer, salvo regra, 
poderá ser divisível se a 
prestação consistir em 
um conjunto de 
abstenções 
interdependentes.
? A divisibilidade ou indivisibilidade das obrigações repousa na divisibilidade ou na 
indivisibilidade da própria prestação, e não da coisa, objeto desta? (Maria Helena 
Diniz)
As obrigações de dar são divisíveis em regra, salvo hipótese prevista na Lei 
n. 4.591, de 16/12/1964, art. 3º, no que trata à incorporação imobiliária, 
quanto ao condomínio edilício e relativa à constituição das servidões 
prediais, indivisíveis por disposição da lei (CC, art. 1.386).
As obrigações de restituir são geralmente indivisíveis
Já as obrigações de fazer são indivisíveis 
se a prestação consistir em serviço dotado 
de feição personalíssima, pois o trabalho 
confiado a um especialista não pode ser 
cumprido com a execução de meia tarefa, 
tendo-se em vista a relevância da 
qualidade
As obrigações de não fazer, 
em regra, devido ao seu 
conteúdo, é indivisível, pois o 
seu inadimplemento, seja ele 
total ou parcial, acarreta 
sempre uma perda para o 
credor.
	indivisiveis e divisiveis
	Página 1

Mais conteúdos dessa disciplina