Logo Passei Direto
Buscar

Ferramentas de estudo

Questões resolvidas

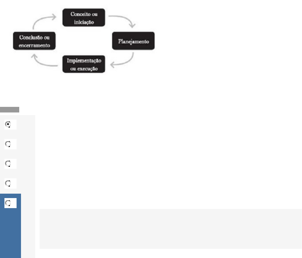
O ciclo de vida de um projeto comporta quatro fases, momentos, ou desdobramentos distintos. Em cada uma dessas fases ocorre uma transição para a fase seguinte sem que, no entanto, seja necessário o término efetivo da fase anterior para o início da seguinte. Sendo assim, é comum que seja identificado, na maioria dos projetos, um ciclo básico de vida, conforme figura a seguir: Ciclo básico de vida de um projeto.
De acordo com o livro base responda: como pode ser identificada a fase da implementação ou execução?
A Planejamento
B Programa
C Encerramento
D Organização
E Desenvolvimento do projeto

Elaborar e gerir um projeto não é garantia de êxito de 100% das expectativas do seu (s) idealizador (es), uma vez que o ambiente no qual se pretende intervir muda constantemente suas condições. Contudo, insistimos, o planejamento ainda é a melhor maneira de exercer controle sobre esse ambiente 'indócil', logo, a estruturação prévia das fases de um projeto é capaz de minimizar os resultados negativos que possam surgir ao longo da execução até a conclusão.
Tendo em vista a contextualização acima e o conteúdo da disciplina, responda: o planejamento elaborado de modo estratégico é capaz de revelar quais pontos de um projeto?
A Os pontos externos e pontos internos.
B Os pontos principais e os pontos secundários.
C Os pontos fortes e os pontos fracos.
D Os pontos convergentes e os pontos divergentes.
E Apenas os pontos fracos de uma empresa.

O modo de pensamento positivista serviu como base para a edificação da ciência moderna, entre os séculos XVI e XVII, a qual, de acordo com Mezzaroba e Monteiro (2006, p. 42), tratou de criar um método próprio de investigação e de reflexão, separando-se do conhecimento filosófico. Com isso, possibilitou que o indivíduo previsse acontecimentos naturais e, assim, interviesse junto ao meio ambiente no qual estava inserido. Apesar desse precioso processo de construção do conhecimento (o saber cientifico), há também outros tipos de conhecimento, classificados em: popular; filosófico; teológico; científico.
Com base no contexto acima e nos estudos relativos à disciplina, relacione a coluna 1 com a coluna 2 e marque a opção que fornece a sequência correta:
(I) Reflexivo
(II) Real
(III) Inspiracional
A I, II, III.
B III, I, II.
C III, II, I.
D II, III, I.
E I, III, II.

Dentro da organização, é necessário o estabelecimento de uma unidade em que esteja centralizado e coordenado todo o gerenciamento dos diversos projetos menores, os quais estão atrelados aos objetivos organizacionais. Conformo o guia PMBOK (PMI 2004, P.17), essa unidade da organização é identificada como o escritório de projetos ou o Project Management Office (PMO). O mesmo guia também indica o PMO como “escritório de gerenciamento de programas”, “escritório de gerenciamento de projetos” ou “escritório de programas”.
De acordo com os conceitos abordados no livro base, responda: qual é a principal atividade de um PMO?
A Levantar os recursos financeiros necessários para o andamento do projeto.
B Contratar e capacitar os recursos humanos utilizados ao longo das fases.
C Supervisionar e gerenciar o projeto.
D Providenciar a matéria-prima para a elaboração do produto final.
E Desenvolver programas de tecnologia.

Leia o trecho a seguir: Na aula 1 foi possível observar que a área de gestão de projetos e planejamento na administração pública requer conhecimento técnico e, para além da técnica, nos demanda conhecimento sobre os gestores públicos, missão, valores e objetivos pactuados.
Tendo como base os conteúdos discutidos na disciplina de Gestão de Projetos, assinale a alternativa que indica, corretamente, a única das Sete Maravilhas do Mundo Antigo que sobreviveu aos séculos e que é considerada um exemplo magnífico do histórico de gerenciamento de projetos.
A Pirâmide de Gizé
B Programa gerencial
C Cronograma geral a dos projetos

Conforme Silva (2005, p. 22), o conhecimento filosófico se distingue do científico pela abordagem do objeto de investigação e do método utilizado.
Conforme estudado, o conhecimento filosófico se caracteriza por apresentar determinados elementos. Quais são eles?
A Verificável, falível, inexato.
B Real, falível, inexato.
C Verificável, falível, aproximadamente exato.
D Valorativo, racional, sistemático, não verificável, infalível e exato.
E Sistemático, infalível e inexato.

Na aula 1 foi possível observar que o ciclo de vida de um projeto envolve inúmeras fases, desde as primeiras reuniões sobre o alinhamento conceitual da demanda, articulação com parceiros, mapeamento dos atores, levantamento de custos, implementação e execução, até a fase de conclusão.
Tendo como base os conteúdos discutidos na disciplina de Gestão de Projetos, assinale a alternativa que indica, corretamente, a qual fase de desenvolvimento do projeto se refere este conceito: “... nessa fase, estão inclusas atividades de alinhamento conceitual sobre o problema inscrito na agenda pública, e como as decisões serão tomadas com objetivo de resolver o problema.”
A Fase de planejamento
B Fase de iniciação
C Fase de execução
D Fase de conclusão
E Fase de resultados

Neste início de milênio, como já ocorre desde as últimas décadas do século XX, os valores das sociedades de todo o mundo vêm sofrendo transformações relevantes.
De acordo com o livro base da disciplina, resonda: qual é o significado do termo Stakeholders?
A Atores.
B Competidores.
C Colaboradores.
D Interessados.
E Consultores.

“Uma vez atingida a capacidade máxima de consumo, tende a se iniciar um ciclo de queda na procura do produto, abrindo espaço no mercado para a concorrência.”
De acordo com o estudado sobre Ciclo de Vida do Produto, assinale a alternativa que corresponde à descrição acima.
A Introdução no mercado.
B Crescimento.
C Maturidade e saturação.
D Declínio das vendas.
E Sistemas de controle.

Os projetos normalmente refletem os ambientes das organizações, as quais requerem que tais projetos sejam elaborados para atingir um fim.
De acordo com os conceitos abordados no livro base, como é denominado o documento no qual será identificada a viabilidade, ou não, do projeto? Assinale a alternativa correta:
A Relatório final.
B Plano de negócio.
C Programa gerencial.
D Cronograma geral.
E Análise SWOT.

Dentro da organização, é necessário o estabelecimento de uma unidade em que esteja centralizado e coordenado todo o gerenciamento dos diversos projetos menores, os quais estão atrelados aos objetivos organizacionais.
De acordo com o livro base da disciplina, analise as assertivas abaixo no que diz respeito às atividades de significativa importância de um PMO, indicando V para verdadeira ou F para falsa:
( ) compartilhamento e coordenação dos recursos administrativos pelo escritório.
( ) desenvolvimento de know-how (metodologia) próprio para o gerenciamento do projeto.
( ) organização das informações a serem compartilhadas no projeto, inclusive com a respectiva documentação.
( ) coordenação descentralizada em que pressiona os níveis hierárquicos mais baixos a tomarem decisões.
A V, F, V, V
B V, V, V, V
C F, V, V, V
D V, F, V, F
E V, V, V, F

Os projetos e suas respectivas operações têm características distintas, pois, o projeto se apresenta pela exclusividade, progressividade e temporariedade, enquanto as operações, de um modo geral, são repetitivas e contínuas.
Com base nos estudos feitos na disciplina de Gestão de Projetos, responda: de que modo se recomenda que o projeto seja encerrado? Assinale a alternativa correta:
A Área que planeja o projeto em relação ao tempo da fase de execução, considerando os recursos institucionais disponíveis.
B Área responsável por realizar o gerenciamento de todos os custos do projeto.
C Área que deve garantir obrigatoriamente que os resultados entregues atendam às expectativas, de acordo com o gerenciamento de escopo.

De acordo com os conceitos abordados no livro base, o desenvolvimento de projetos no setor público é semelhante ao setor privado, porém existe um elemento especial que distingue os processos, ou seja, é levado em consideração.
Que elemento é esse?
A O lucro.
B A gestão de pessoas.
C A atenção às necessidades dos políticos.
D A atenção às necessidades da população.
E Apenas os aspectos financeiros.

Tendo em vista os estudos realizados, qual item abaixo reflete uma característica importante da Visão?
Qual item abaixo reflete uma característica importante da Visão?
A Perspectiva de Médio Prazo.
B Perspectiva de Objetivos.
C Perspectiva de Curto Prazo.
D Perspectiva de Mercado.
E Perspectiva de Longo Prazo.

De acordo com o livro base responda: como é denominada a fase que é entregue o produto?
Qual é a fase que é entregue o produto?
A Implementação
B Planejamento
C Desenvolvimento
D Distribuição
E Conclusão ou encerramento

Com base nos estudos feitos na disciplina de Gestão de Projetos, responda: de que modo se recomenda que o projeto seja encerrado?
De que modo se recomenda que o projeto seja encerrado?
A Informal.
B Rápido.
C Formal.
D Natural.
E Prático.

Material
páginas com resultados encontrados.
páginas com resultados encontrados.
left-side-bubbles-backgroundright-side-bubbles-background

Experimente o Premium!star struck emoji

Acesse conteúdos dessa e de diversas outras disciplinas.

Libere conteúdos
sem pagar

Ajude estudantes e ganhe conteúdos liberados!

left-side-bubbles-backgroundright-side-bubbles-background

Experimente o Premium!star struck emoji

Acesse conteúdos dessa e de diversas outras disciplinas.

Libere conteúdos
sem pagar

Ajude estudantes e ganhe conteúdos liberados!

left-side-bubbles-backgroundright-side-bubbles-background

Experimente o Premium!star struck emoji

Acesse conteúdos dessa e de diversas outras disciplinas.

Libere conteúdos
sem pagar

Ajude estudantes e ganhe conteúdos liberados!

left-side-bubbles-backgroundright-side-bubbles-background

Experimente o Premium!star struck emoji

Acesse conteúdos dessa e de diversas outras disciplinas.

Libere conteúdos
sem pagar

Ajude estudantes e ganhe conteúdos liberados!

left-side-bubbles-backgroundright-side-bubbles-background

Experimente o Premium!star struck emoji

Acesse conteúdos dessa e de diversas outras disciplinas.

Libere conteúdos
sem pagar

Ajude estudantes e ganhe conteúdos liberados!

left-side-bubbles-backgroundright-side-bubbles-background

Experimente o Premium!star struck emoji

Acesse conteúdos dessa e de diversas outras disciplinas.

Libere conteúdos
sem pagar

Ajude estudantes e ganhe conteúdos liberados!

left-side-bubbles-backgroundright-side-bubbles-background

Experimente o Premium!star struck emoji

Acesse conteúdos dessa e de diversas outras disciplinas.

Libere conteúdos
sem pagar

Ajude estudantes e ganhe conteúdos liberados!

left-side-bubbles-backgroundright-side-bubbles-background

Experimente o Premium!star struck emoji

Acesse conteúdos dessa e de diversas outras disciplinas.

Libere conteúdos
sem pagar

Ajude estudantes e ganhe conteúdos liberados!

left-side-bubbles-backgroundright-side-bubbles-background

Experimente o Premium!star struck emoji

Acesse conteúdos dessa e de diversas outras disciplinas.

Libere conteúdos
sem pagar

Ajude estudantes e ganhe conteúdos liberados!

left-side-bubbles-backgroundright-side-bubbles-background

Experimente o Premium!star struck emoji

Acesse conteúdos dessa e de diversas outras disciplinas.

Libere conteúdos
sem pagar

Ajude estudantes e ganhe conteúdos liberados!

Questões resolvidas

O ciclo de vida de um projeto comporta quatro fases, momentos, ou desdobramentos distintos. Em cada uma dessas fases ocorre uma transição para a fase seguinte sem que, no entanto, seja necessário o término efetivo da fase anterior para o início da seguinte. Sendo assim, é comum que seja identificado, na maioria dos projetos, um ciclo básico de vida, conforme figura a seguir: Ciclo básico de vida de um projeto.
De acordo com o livro base responda: como pode ser identificada a fase da implementação ou execução?
A Planejamento
B Programa
C Encerramento
D Organização
E Desenvolvimento do projeto

Elaborar e gerir um projeto não é garantia de êxito de 100% das expectativas do seu (s) idealizador (es), uma vez que o ambiente no qual se pretende intervir muda constantemente suas condições. Contudo, insistimos, o planejamento ainda é a melhor maneira de exercer controle sobre esse ambiente 'indócil', logo, a estruturação prévia das fases de um projeto é capaz de minimizar os resultados negativos que possam surgir ao longo da execução até a conclusão.
Tendo em vista a contextualização acima e o conteúdo da disciplina, responda: o planejamento elaborado de modo estratégico é capaz de revelar quais pontos de um projeto?
A Os pontos externos e pontos internos.
B Os pontos principais e os pontos secundários.
C Os pontos fortes e os pontos fracos.
D Os pontos convergentes e os pontos divergentes.
E Apenas os pontos fracos de uma empresa.

O modo de pensamento positivista serviu como base para a edificação da ciência moderna, entre os séculos XVI e XVII, a qual, de acordo com Mezzaroba e Monteiro (2006, p. 42), tratou de criar um método próprio de investigação e de reflexão, separando-se do conhecimento filosófico. Com isso, possibilitou que o indivíduo previsse acontecimentos naturais e, assim, interviesse junto ao meio ambiente no qual estava inserido. Apesar desse precioso processo de construção do conhecimento (o saber cientifico), há também outros tipos de conhecimento, classificados em: popular; filosófico; teológico; científico.
Com base no contexto acima e nos estudos relativos à disciplina, relacione a coluna 1 com a coluna 2 e marque a opção que fornece a sequência correta:
(I) Reflexivo
(II) Real
(III) Inspiracional
A I, II, III.
B III, I, II.
C III, II, I.
D II, III, I.
E I, III, II.

Dentro da organização, é necessário o estabelecimento de uma unidade em que esteja centralizado e coordenado todo o gerenciamento dos diversos projetos menores, os quais estão atrelados aos objetivos organizacionais. Conformo o guia PMBOK (PMI 2004, P.17), essa unidade da organização é identificada como o escritório de projetos ou o Project Management Office (PMO). O mesmo guia também indica o PMO como “escritório de gerenciamento de programas”, “escritório de gerenciamento de projetos” ou “escritório de programas”.
De acordo com os conceitos abordados no livro base, responda: qual é a principal atividade de um PMO?
A Levantar os recursos financeiros necessários para o andamento do projeto.
B Contratar e capacitar os recursos humanos utilizados ao longo das fases.
C Supervisionar e gerenciar o projeto.
D Providenciar a matéria-prima para a elaboração do produto final.
E Desenvolver programas de tecnologia.

Leia o trecho a seguir: Na aula 1 foi possível observar que a área de gestão de projetos e planejamento na administração pública requer conhecimento técnico e, para além da técnica, nos demanda conhecimento sobre os gestores públicos, missão, valores e objetivos pactuados.
Tendo como base os conteúdos discutidos na disciplina de Gestão de Projetos, assinale a alternativa que indica, corretamente, a única das Sete Maravilhas do Mundo Antigo que sobreviveu aos séculos e que é considerada um exemplo magnífico do histórico de gerenciamento de projetos.
A Pirâmide de Gizé
B Programa gerencial
C Cronograma geral a dos projetos

Conforme Silva (2005, p. 22), o conhecimento filosófico se distingue do científico pela abordagem do objeto de investigação e do método utilizado.
Conforme estudado, o conhecimento filosófico se caracteriza por apresentar determinados elementos. Quais são eles?
A Verificável, falível, inexato.
B Real, falível, inexato.
C Verificável, falível, aproximadamente exato.
D Valorativo, racional, sistemático, não verificável, infalível e exato.
E Sistemático, infalível e inexato.

Na aula 1 foi possível observar que o ciclo de vida de um projeto envolve inúmeras fases, desde as primeiras reuniões sobre o alinhamento conceitual da demanda, articulação com parceiros, mapeamento dos atores, levantamento de custos, implementação e execução, até a fase de conclusão.
Tendo como base os conteúdos discutidos na disciplina de Gestão de Projetos, assinale a alternativa que indica, corretamente, a qual fase de desenvolvimento do projeto se refere este conceito: “... nessa fase, estão inclusas atividades de alinhamento conceitual sobre o problema inscrito na agenda pública, e como as decisões serão tomadas com objetivo de resolver o problema.”
A Fase de planejamento
B Fase de iniciação
C Fase de execução
D Fase de conclusão
E Fase de resultados

Neste início de milênio, como já ocorre desde as últimas décadas do século XX, os valores das sociedades de todo o mundo vêm sofrendo transformações relevantes.
De acordo com o livro base da disciplina, resonda: qual é o significado do termo Stakeholders?
A Atores.
B Competidores.
C Colaboradores.
D Interessados.
E Consultores.

“Uma vez atingida a capacidade máxima de consumo, tende a se iniciar um ciclo de queda na procura do produto, abrindo espaço no mercado para a concorrência.”
De acordo com o estudado sobre Ciclo de Vida do Produto, assinale a alternativa que corresponde à descrição acima.
A Introdução no mercado.
B Crescimento.
C Maturidade e saturação.
D Declínio das vendas.
E Sistemas de controle.

Os projetos normalmente refletem os ambientes das organizações, as quais requerem que tais projetos sejam elaborados para atingir um fim.
De acordo com os conceitos abordados no livro base, como é denominado o documento no qual será identificada a viabilidade, ou não, do projeto? Assinale a alternativa correta:
A Relatório final.
B Plano de negócio.
C Programa gerencial.
D Cronograma geral.
E Análise SWOT.

Dentro da organização, é necessário o estabelecimento de uma unidade em que esteja centralizado e coordenado todo o gerenciamento dos diversos projetos menores, os quais estão atrelados aos objetivos organizacionais.
De acordo com o livro base da disciplina, analise as assertivas abaixo no que diz respeito às atividades de significativa importância de um PMO, indicando V para verdadeira ou F para falsa:
( ) compartilhamento e coordenação dos recursos administrativos pelo escritório.
( ) desenvolvimento de know-how (metodologia) próprio para o gerenciamento do projeto.
( ) organização das informações a serem compartilhadas no projeto, inclusive com a respectiva documentação.
( ) coordenação descentralizada em que pressiona os níveis hierárquicos mais baixos a tomarem decisões.
A V, F, V, V
B V, V, V, V
C F, V, V, V
D V, F, V, F
E V, V, V, F

Os projetos e suas respectivas operações têm características distintas, pois, o projeto se apresenta pela exclusividade, progressividade e temporariedade, enquanto as operações, de um modo geral, são repetitivas e contínuas.
Com base nos estudos feitos na disciplina de Gestão de Projetos, responda: de que modo se recomenda que o projeto seja encerrado? Assinale a alternativa correta:
A Área que planeja o projeto em relação ao tempo da fase de execução, considerando os recursos institucionais disponíveis.
B Área responsável por realizar o gerenciamento de todos os custos do projeto.
C Área que deve garantir obrigatoriamente que os resultados entregues atendam às expectativas, de acordo com o gerenciamento de escopo.

De acordo com os conceitos abordados no livro base, o desenvolvimento de projetos no setor público é semelhante ao setor privado, porém existe um elemento especial que distingue os processos, ou seja, é levado em consideração.
Que elemento é esse?
A O lucro.
B A gestão de pessoas.
C A atenção às necessidades dos políticos.
D A atenção às necessidades da população.
E Apenas os aspectos financeiros.

Tendo em vista os estudos realizados, qual item abaixo reflete uma característica importante da Visão?
Qual item abaixo reflete uma característica importante da Visão?
A Perspectiva de Médio Prazo.
B Perspectiva de Objetivos.
C Perspectiva de Curto Prazo.
D Perspectiva de Mercado.
E Perspectiva de Longo Prazo.

De acordo com o livro base responda: como é denominada a fase que é entregue o produto?
Qual é a fase que é entregue o produto?
A Implementação
B Planejamento
C Desenvolvimento
D Distribuição
E Conclusão ou encerramento

Com base nos estudos feitos na disciplina de Gestão de Projetos, responda: de que modo se recomenda que o projeto seja encerrado?
De que modo se recomenda que o projeto seja encerrado?
A Informal.
B Rápido.
C Formal.
D Natural.
E Prático.

Prévia do material em texto

Gestão de Projetos
O ciclo de vida de um projeto comporta quatro fases, momentos, ou desdobramentos distintos. Em cada uma dessas fases ocorre uma transição para a fase seguinte sem que, no entanto, seja necessário o término efetivo da fase anterior para o início da seguinte. Sendo assim, é comum que seja identificado, na maioria dos projetos, um ciclo básico de vida, conforme figura a seguir:  
Ciclo básico de vida de um projeto:  
De acordo com o livro base responda: como pode ser identificada a fase da implementação ou execução?
Assinale a alternativa correta:
Nota: 0.0
	
	A
	Planejamento
	
	B
	Programa
	
	C
	Encerramento
	
	D
	Organização
	
	E
	Desenvolvimento do projeto
A fase identificada como a implementação, a execução ou, ainda, o desenvolvimento do projeto. É o desdobramento no qual se consome a maior parte dos recursos e do tempo concedidos a ele. Se comparada a outras fases, na implementação há maior concentração de atenção e de atividades porque é o momento em que o projeto efetivamente se realiza rumo à elaboração do produto final. A execução pode ser dividida em fases menores, todas passíveis de controle, objetivando, quando necessário, eventuais correções de procedimentos.
Referência: CARVALHO JÚNIOR, Moacir R. de. Gestão de projetos: da academia à sociedade. Curitiba: InterSaberes, 2012. p. 108.
Questão 2/10 - Gestão de Projetos
Elaborar e gerir um projeto não é garantia de êxito de 100% das expectativas do seu (s) idealizador (es), uma vez que o ambiente no qual se pretende intervir muda constantemente suas condições. Contudo, insistimos, o planejamento ainda é a melhor maneira de exercer controle sobre esse ambiente "indócil", logo, a estruturação prévia das fases de um projeto é capaz de minimizar os resultados negativos que possam surgir ao longo da execução até a conclusão.  
Referência: CARVALHO Júnior, Moacir Ribeiro de. Gestão de Projetos: da academia à sociedade. Curitiba: InterSaberes, 2012.
Tendo em vista a contextualização acima e o conteúdo da disciplina, responda: o planejamento elaborado de modo estratégico é capaz de revelar quais pontos de um projeto? 
Assinale a alternativa correta:
Nota: 10.0
	
	A
	Os pontos externos e pontos internos.
	
	B
	Os pontos principais e os pontos secundários.
	
	C
	Os pontos fortes e os pontos fracos.
Você acertou!
O planejamento elaborado de modo estratégico é capaz de revelar os pontos fortes e os pontos fracos de um projeto, independente do espaço no qual ele será desenvolvido, seja público, privado ou acadêmico.
Referência: CARVALHO Júnior, Moacir Ribeiro de. Gestão de Projetos: da academia à sociedade. Curitiba: InterSaberes, 2012. p. 56.
 
	
	D
	Os pontos convergentes e os pontos divergentes.
	
	E
	Apenas os pontos fracos de uma empresa.
Questão 3/10 - Gestão de Projetos
Leia o texto abaixo e depois responda à questão:
O modo de pensamento positivista serviu como base para a edificação da ciência moderna, entre os séculos XVI e XVII, a qual, de acordo com Mezzaroba e Monteiro (2006, p. 42), tratou de criar um método próprio de investigação e de reflexão, separando-se do conhecimento filosófico. Com isso, possibilitou que o indivíduo previsse acontecimentos naturais e, assim, interviesse junto ao meio ambiente no qual estava inserido. 
Referência: CARVALHO JÚNIOR, Moacir R. de. Gestão de projetos: da academia à sociedade. Curitiba: InterSaberes, 2012.
Apesar desse precioso processo de construção do conhecimento (o saber cientifico), há também outros tipos de conhecimento, classificados em:
Assinale a alternativa correta:
Nota: 10.0
	
	A
	Econômico; filosófico; tecnológico; e logístico.
	
	B
	Popular; filosófico; teológico; e científico.
Você acertou!
O conhecimento popular, também conhecido como empírico ou vulgar, é aquele adquirido no seio de uma comunidade em que técnicas, valores e crenças são transmitidos por tradições, das gerações mais velhas às mais jovens. É o caso do sapateiro que transmite o seu ofício para o filho apenas pelo trabalho contínuo na oficina ou, ainda, da avó que ensina à neta o uso de ervas medicinais. Conforme Silva (2005, p. 22), o conhecimento filosófico se distingue do científico pela abordagem do objeto de investigação e do método utilizado. O conhecimento teológico se caracteriza por ser valorativo, inspiracional, sistemático, não verificável infalível, e exato. Um dos elementos primordiais do conhecimento científico é a objetividade, uma vez que investiga a realidade pronta, como se apresenta, independentemente das vontades ou convicções do pesquisador/observador.
Referência: Referência: CARVALHO JÚNIOR, Moacir R. de. Gestão de projetos: da academia à sociedade. Curitiba: InterSaberes, 2012. p. 41.
	
	C
	Logístico; filosófico; tecnológico; e científico.
	
	D
	Estratégico; filosófico; tecnológico; e científico.
	
	E
	Empresarial; filosófico; histórico; e científico.
Questão 4/10 - Gestão de Projetos
O projeto não é um aglomerado de informações e ações desconectadas com as atividades das pessoas envolvidas. Muito pelo contrário, tudo deve ser organizado e seguir uma disciplina rígida, amparada em algumas exigências destinadas à obtenção de um bom êxito. Assim, Fernandes (1999, p. 9-12) enumera as principais características necessárias na elaboração e execução de um projeto vencedor: padronização, flexibilidade, documentação, modularização e planejamento.
Tendo em vista o contexto acima, a criação de padrões para as atividades conhecidas, a possibilidade de melhorar o processo de execução de atividades e a possibilidade de melhorar a produtividade e reduzir custos podem ser associadas a qual das características a seguir?
Assinale a alterativa correta:
Nota: 10.0
	
	A
	Padronização
Você acertou!
Padronização: Em toda atividade na qual haja uma repetição de ações, tende-se para o melhoramento do trabalho. É o caso do célebre jargão “a prática traz a perfeição”! O indivíduo que, atento ao próprio trabalho, procura criar padrões para as atividades por ele conhecidas é capaz de melhorar o processo de execução dessas atividades justamente pelo acúmulo de experiências vivenciadas. Assim, é possível melhorarmos a produtividade reduzindo custos e, até mesmo, tempo, quando vários indivíduos envolvidos na elaboração de um mesmo trabalho são capacitados para padronizar as atividades e dividi-las de modo racional e organizado (Fernandes, 1999, p. 9).
 
Referência: JÚNIOR, Moacir R. de Carvalho GESTÃO DE PROJETOS: DA ACADEMIA À SOCIEDADE. Curitiba: InterSaberes 1ª. Edição 2012, pág. 32.
 
	
	B
	Flexibilidade
	
	C
	Documentação
	
	D
	Modularização
	
	E
	Planejamento
Questão 5/10 - Gestão de Projetos
Dentro da organização, é necessário o estabelecimento de uma unidade em que esteja centralizado e coordenado todo o gerenciamento dos diversos projetos menores, os quais estão atrelados aos objetivos organizacionais. Conformo o guia PMBOK (PMI 2004, P.17), essa unidade da organização é identificada como o escritório de projetos ou o Project Management Office (PMO). O mesmo guia também indica o PMO como “escritório de gerenciamento de programas”, “escritório de gerenciamento de projetos” ou “escritório de programas”.
De acordo com os conceitos abordados no livro base, responda: qual é a principal atividade de um PMO? 
Assinale a alternativa correta.
Nota: 10.0
	
	A
	Levantar os recursos financeiros necessários para o andamento do projeto.
	
	B
	Contratar e capacitar os recursos humanos utilizados ao longo das fases.
	
	C
	Supervisionar e gerenciar o projeto.
Você acertou!
A principal atividade de um PMO é supervisionar e gerenciar o projeto, ou os programas, ou, ainda, ambos. Enfim, o escritório de projetos cuida do planejamento e da integração dos diversos projetos e subprojetos relacionados com os objetivos gerais da organização, ou do cliente do projeto. É possível identificarmos organizações em que vários projetos são desenvolvidos simultaneamente, para resultar em um ou em vários produtos. Daí a necessidade de um PMO estruturado com base em uma visão estratégica de planejamento.Referência: CARVALHO Júnior, Moacir Ribeiro de. Gestão de Projetos: da academia à sociedade. Curitiba: InterSaberes, 2012. p. 99.
	
	D
	Providenciar a matéria-prima para a elaboração do produto final.
	
	E
	Desenvolver programas de tecnologia.
Questão 6/10 - Gestão de Projetos
O ciclo de vida de um projeto comporta quatro fases, momentos, ou desdobramentos distintos. É importante termos em mente que em cada uma dessas fases ocorre uma transição para a fase seguinte sem que, no entanto, seja necessário o término efetivo da fase anterior para o início da seguinte. 
Referência: CARVALHO JÚNIOR, Moacir R. de. Gestão de projetos: da academia à sociedade. Curitiba: InterSaberes, 2012.
Sobre o ciclo de vida do projeto, como é denominada a fase que consiste na organização das ações necessárias para transformarmos o desejo subjetivo em produto objetivo? 
Assinale a alternativa correta:
Nota: 10.0
	
	A
	Planejamento
Você acertou!
A fase de planejamento consiste na organização das ações necessárias para transformarmos o desejo subjetivo em produto objetivo. Nesse momento, após a decisão geral de prosseguirmos na empreitada, levantamos e escalonamos todos os pormenores que, de algum modo, podem influenciar no andamento das atividades organizacionais (aspectos jurídicos, recursos técnicos, financiamentos etc.). Mesmo antes de serem identificados os aspectos que influenciam o projeto, é necessário que sejam fixados os objetivos e as metas, assim como o estabelecimento do gerente e da equipe que ficará encarregada da administração geral do projeto.
Referência: CARVALHO JÚNIOR, Moacir R. de. Gestão de projetos: da academia à sociedade. Curitiba: InterSaberes, 2012. p. 107.
 
 
	
	B
	Programa
	
	C
	Estratégia
	
	D
	Plano
	
	E
	Iniciação
Questão 7/10 - Gestão de Projetos
Pedro está gerenciando um projeto de construção que já está em fase avançada, e está atento a uma premissa vinda do contrato de licitação que indica que o prazo para conclusão das obras é para daqui a 60 dias. Apesar de já ter tido um bom andamento do projeto, ele identifica alguns riscos, pois se alguma das fases a realizar do projeto tiver problemas, o prazo poderia não ser cumprido, incorrendo em multas contratuais. 
O texto acima melhor identifica qual tipo de projetos?
Nota: 10.0
	
	A
	Projeto Formal
	
	B
	Projeto Acadêmico
	
	C
	Projeto Informal
	
	D
	Projeto Empresarial
	
	E
	Projeto Público
Você acertou!
De acordo com o livro são apresentados três tipos de projetos, sendo eles: Projeto Empresarial, Projeto Público e Projeto acadêmico. O texto relata que ocorreu um processo de licitação, o que proporciona o entendimento de que se está tratando de um contrato com o setor público.
Referência: Referência: CARVALHO JÚNIOR, Moacir R. de. Gestão de projetos: da academia à sociedade. Curitiba: InterSaberes, 2012. p. 35-38.
Questão 8/10 - Gestão de Projetos
Neste início de milênio, como já ocorre desde as últimas décadas do século XX, os valores das sociedades de todo o mundo vêm sofrendo transformações relevantes. A consciência cívica levou muitas pessoas, em diversos países, a discutirem o verdadeiro papel dos governos e das empresas em um ambiente globalizado. Nas empresas privadas, os executivos convivem com as pressões de investidores, de consumidores e de empregados, enquanto no setor público os governantes são vigiados pelos cidadãos e financiadores. 
Referência: CARVALHO JÚNIOR, Moacir R. de. Gestão de projetos: da academia à sociedade. Curitiba: Intersaberes, 2012.
De acordo com o livro base da disciplina, resonda: qual é o significado do termo Stakeholders? 
Nota: 10.0
	
	A
	Atores.
	
	B
	Competidores.
	
	C
	Colaboradores.
	
	D
	Interessados.
Você acertou!
São muitas as exigências necessárias para compor o perfil profissional do gerente do projeto, haja vista a experiência observada no mundo dos negócios cada vez mais competitivo e dinâmico. Keelling (2002, p. 9) vê nesse profissional aquele mediador que estabelece um “elo” entre os stakeholders (partes interessadas) internos e externos e as organizações.
Referência: CARVALHO JÚNIOR, Moacir R. de. Gestão de projetos: da academia à sociedade. Curitiba: Intersaberes, 2012. p. 80.
	
	E
	Consultores.
Questão 9/10 - Gestão de Projetos
Leia o trecho a seguir:
Na aula 1 foi possível observar que a área de gestão de projetos e planejamento na administração pública requer conhecimento técnico e, para além da técnica, nos demanda conhecimento sobre os gestores públicos, missão, valores e objetivos pactuados.
Fonte: Rota de aprendizagem da aula 1. Gestão de Projetos. Tema 1: Histórico do gerenciamento de projeto.
Tendo como base os conteúdos discutidos na disciplina de Gestão de Projetos, assinale a alternativa que indica, corretamente, a única das Sete Maravilhas do Mundo Antigo que sobreviveu aos séculos e que é considerada um exemplo magnífico do histórico de gerenciamento de projetos. 
Nota: 10.0
	
	A
	Pirâmide de Gizé
Você acertou!
Na aula 1 foi possível observar que a Grande Pirâmide de Gizé, construída como monumento funerário ao Rei Queóps, é a única das Sete Maravilhas do Mundo Antigo que sobreviveu aos séculos. Localizada no Egito, é considerada um exemplo magnífico do histórico de gerenciamento de projetos. Historiadores estimam que, em sua construção, trabalharam mais de 30.000 homens, durante 20 anos.
Fonte: Rota de aprendizagem da aula 1. Gestão de Projetos. Tema 1: Histórico do gerenciamento de projeto.
	
	B
	Chichén Itzá
	
	C
	Grande Muralha da China 
	
	D
	Machu Picchu
	
	E
	Taj Mahal
Questão 10/10 - Gestão de Projetos
«Os projetos normalmente refletem os ambientes das organizações, as quais requerem que tais projetos sejam elaborados para atingir um fim. O ciclo de vida do projeto está diretamente condicionado às operações que se encontram em desenvolvimento na organização executora e aos anseios desta. Não podemos confundir o ciclo de vida de um projeto com o ciclo de vida de um produto, uma vez que em ambos os ciclos há atividades distintas que necessitam de controle e gerenciamento. Dependendo do escopo, o projeto não se encontra acabado com a simples elaboração de um produto. Nas fases do projeto geral, podemos compreender o ciclo de vida desse produto, em especial o lançamento dele no mercado.» 
Referência: CARVALHO Júnior, Moacir Ribeiro de. Gestão de Projetos: da academia à sociedade. Curitiba: InterSaberes, 2012.
De acordo com os conceitos abordados no livro base, como é denominado o documento no qual será identificada a viabilidade, ou não, do projeto? 
Assinale a alternativa correta:
Nota: 10.0
	
	A
	Relatório final.
	
	B
	Plano de negócio.
Você acertou!
Dependendo do escopo, o projeto não se encontra acabado com a simples elaboração de um produto. Nas fases do projeto geral, podemos compreender o ciclo de vida desse produto, em especial o lançamento dele no mercado. O chamado plano de negócio é aquele documento no qual será identificada a viabilidade, ou não, do projeto e, normalmente, é elaborado nos momentos de concepção do referido projeto. Esse plano auxilia a determinar o escopo e objetivos do projeto, pois abrange, inclusive, o produto a ser oferecido no mercado.
Referência: CARVALHO Júnior, Moacir Ribeiro de. Gestão de Projetos: da academia à sociedade. Curitiba: InterSaberes, 2012. p. 115.
	
	C
	Programa gerencial
	
	D
	Cronograma geral
	
	E
	Análise SWOT
Questão 1/10 - Gestão de Projetos
O ciclo de vida de um projeto comporta quatro fases, momentos, ou desdobramentos distintos. Em cada uma dessas fases ocorre uma transição para a fase seguinte sem que, no entanto, seja necessário o término efetivo da fase anterior para o início da seguinte. Sendo assim, é comum que seja identificado, na maioria dos projetos, um ciclo básico de vida, conforme figura a seguir:  
Ciclo básico de vida de um projeto:  
De acordo com o livro base responda: como pode ser identificada a fase da implementação ou execução?
Assinale a alternativa correta:
Nota: 0.0
	
	A
	Planejamento
	
	B
	Programa
	
	C
	Encerramento
	
	D
	Organização
	
	EDesenvolvimento do projeto
A fase identificada como a implementação, a execução ou, ainda, o desenvolvimento do projeto. É o desdobramento no qual se consome a maior parte dos recursos e do tempo concedidos a ele. Se comparada a outras fases, na implementação há maior concentração de atenção e de atividades porque é o momento em que o projeto efetivamente se realiza rumo à elaboração do produto final. A execução pode ser dividida em fases menores, todas passíveis de controle, objetivando, quando necessário, eventuais correções de procedimentos.
Referência: CARVALHO JÚNIOR, Moacir R. de. Gestão de projetos: da academia à sociedade. Curitiba: InterSaberes, 2012. p. 108.
Questão 2/10 - Gestão de Projetos
O planejamento elaborado de forma estratégica é capaz de revelar os pontos fortes e os pontos fracos de um projeto, independentemente do espaço no qual ele será desenvolvido, seja público, privado ou acadêmico. Em relação ao planejamento estratégico, analise as alternativas a seguir e assinale a que aponta, corretamente, itens dos seus princípios gerais.
Nota: 0.0
	
	A
	Contribuição aos objetivos que se pretende atingir.
Apenas o item “contribuição aos objetivos que se pretende atingir”, refere-se aos princípios gerais do planejamento estratégico, todos os outros, se referem aos indicadores de desempenho.
Referência: CARVALHO Júnior, Moacir Ribeiro de. Gestão de Projetos: da academia à sociedade. Curitiba: InterSaberes, 2012. p. 58.
	
	B
	Amostragens estatísticas de controle de processo.
	
	C
	Identificação da proporção de produtos defeituosos em relação à produção.
	
	D
	Identificação de gastos adicionais.
	
	E
	Avaliação de desempenho.
Questão 3/10 - Gestão de Projetos
Conforme Silva (2005, p. 22), o conhecimento filosófico se distingue do científico pela abordagem do objeto de investigação e do método utilizado. O pensamento científico observa os objetos, valendo-se dos sentidos (olfato, visão, tato etc.) ou de instrumentos criados pelo ser humano justamente para serem obtidas informações (raio-x, microscópio, ambientes de laboratório etc.). Já a filosofia compreende seus objetos de estudo por meio da reflexão e da espiritualidade humana, ou seja, o conhecimento filosófico nasce de um exercício do raciocínio, da construção pura e simples do pensamento. 
Conforme estudado, o conhecimento filosófico se caracteriza por apresentar determinados elementos. Quais são eles?
Nota: 0.0
	
	A
	Verificável, falível, inexato.
	
	B
	Real, falível, inexato.
	
	C
	Verificável, falível, aproximadamente exato.
	
	D
	Valorativo, racional, sistemático, não verificável, infalível e exato.
Segundo Marconi e Lakatos (2003, p. 78), o conhecimento filosófico é racional por apresentar “um conjunto de enunciados logicamente correlacionados”; é sistemático por ser um conhecimento estruturado num sistema lógico, capaz de se relacionar com a realidade observada; é não verificável justamente por, ao contrário da ciência, ser incapaz de ter seus objetos estudados confirmados ou negados; é infalível e exato, uma vez que os produtos obtidos por meio da reflexão filosófica estão livres de um possível teste de experimentação.
Referência: Referência: CARVALHO JÚNIOR, Moacir R. de. Gestão de projetos: da academia à sociedade. Curitiba: InterSaberes, 2012. p.42-43.
	
	E
	Sistemático, infalível e inexato.
Questão 4/10 - Gestão de Projetos
Leia o trecho a seguir:
Na aula 1 foi possível observar que o ciclo de vida de um projeto envolve inúmeras fases, desde as primeiras reuniões sobre o alinhamento conceitual da demanda, articulação com parceiros, mapeamento dos atores, levantamento de custos, implementação e execução, até a fase de conclusão. Existem diversas formas de descrever as fases de desenvolvimento do projeto, todas reunidas configuram o Ciclo de Vida de um projeto.
Fonte:  Rota de aprendizagem da aula 1. Gestão de Projetos. Tema 4: Ciclo de vida do projeto.
Tendo como base os conteúdos discutidos na disciplina de Gestão de Projetos, assinale a alternativa que indica, corretamente, a qual fase de desenvolvimento do projeto se refere este conceito: “... nessa fase, estão inclusas atividades de alinhamento conceitual sobre o problema inscrito na agenda pública, e como as decisões serão tomadas com objetivo de resolver o problema. ”
 
Nota: 0.0
	
	A
	Fase de planejamento
	
	B
	Fase de iniciação
Na aula 1 foi possível observar que na fase de iniciação estão inclusas atividades de alinhamento conceitual sobre o problema inscrito na agenda pública, e como as decisões serão tomadas com objetivo de resolver o problema. Essa fase deve ser composta pelo estudo de viabilidade do projeto, mapeamento dos recursos envolvidos e das prioridades a serem elencadas. A clareza sobre os atores envolvidos no projeto é fundamental nesta fase. Considerando o projeto realizado dentro da Gestão Pública, nesta fase o projeto precisa obrigatoriamente ter a anuência da gestão, bem como ter aprovação do orçamento antes de seguir para as fases subsequentes.
Fonte: Rota de aprendizagem da aula 1. Gestão de Projetos. Tema 4: Ciclo de vida do projeto.
	
	C
	Fase de execução
	
	D
	Fase de conclusão
	
	E
	Fase de resultados
Questão 5/10 - Gestão de Projetos
Neste início de milênio, como já ocorre desde as últimas décadas do século XX, os valores das sociedades de todo o mundo vêm sofrendo transformações relevantes. A consciência cívica levou muitas pessoas, em diversos países, a discutirem o verdadeiro papel dos governos e das empresas em um ambiente globalizado. Nas empresas privadas, os executivos convivem com as pressões de investidores, de consumidores e de empregados, enquanto no setor público os governantes são vigiados pelos cidadãos e financiadores. 
Referência: CARVALHO JÚNIOR, Moacir R. de. Gestão de projetos: da academia à sociedade. Curitiba: Intersaberes, 2012.
De acordo com o livro base da disciplina, resonda: qual é o significado do termo Stakeholders? 
Nota: 10.0
	
	A
	Atores.
	
	B
	Competidores.
	
	C
	Colaboradores.
	
	D
	Interessados.
Você acertou!
São muitas as exigências necessárias para compor o perfil profissional do gerente do projeto, haja vista a experiência observada no mundo dos negócios cada vez mais competitivo e dinâmico. Keelling (2002, p. 9) vê nesse profissional aquele mediador que estabelece um “elo” entre os stakeholders (partes interessadas) internos e externos e as organizações.
Referência: CARVALHO JÚNIOR, Moacir R. de. Gestão de projetos: da academia à sociedade. Curitiba: Intersaberes, 2012. p. 80.
	
	E
	Consultores.
Questão 6/10 - Gestão de Projetos
“Uma vez atingida a capacidade máxima de consumo, tende a se iniciar um ciclo de queda na procura do produto, abrindo espaço no mercado para a concorrência. Nessa fase, a empresa produtora se obriga a lançar um novo produto (possibilitando inovações e atualizações nos produtos já existentes). ”
De acordo com o estudado sobre Ciclo de Vida do Produto, assinale a alternativa que corresponde à descrição acima.
Nota: 0.0
	
	A
	Introdução no mercado.
	
	B
	Crescimento.
	
	C
	Maturidade e saturação.
De acordo com Woiler e Mathias (1996, p. 60-62), é identificado um padrão que determina um ciclo de vida comum aos produtos. Conforme esses autores, basicamente são observados quatro estágios principais. Introdução no mercado; crescimento; maturidade e saturação; declínio das vendas.
Maturidade e saturação: uma vez atingida a capacidade máxima de consumo, tende a se iniciar um ciclo de queda na procura do produto, abrindo espaço no mercado para a concorrência. Nessa fase, a empresa produtora se obriga a lançar um novo produto (possibilitando inovações e atualizações nos produtos já existentes).
Referência: CARVALHO JÚNIOR, Moacir R. de. Gestão de projetos: da academia à sociedade. Curitiba: InterSaberes, 2012. p. 114.
	
	D
	Declínio das vendas
	
	E
	Sistemas de controle
Questão 7/10 - Gestão de Projetos
«Os projetos normalmente refletem os ambientes das organizações, as quais requerem que tais projetos sejam elaborados para atingir um fim. O ciclo devida do projeto está diretamente condicionado às operações que se encontram em desenvolvimento na organização executora e aos anseios desta. Não podemos confundir o ciclo de vida de um projeto com o ciclo de vida de um produto, uma vez que em ambos os ciclos há atividades distintas que necessitam de controle e gerenciamento. Dependendo do escopo, o projeto não se encontra acabado com a simples elaboração de um produto. Nas fases do projeto geral, podemos compreender o ciclo de vida desse produto, em especial o lançamento dele no mercado.» 
Referência: CARVALHO Júnior, Moacir Ribeiro de. Gestão de Projetos: da academia à sociedade. Curitiba: InterSaberes, 2012.
De acordo com os conceitos abordados no livro base, como é denominado o documento no qual será identificada a viabilidade, ou não, do projeto? 
Assinale a alternativa correta:
Nota: 10.0
	
	A
	Relatório final.
	
	B
	Plano de negócio.
Você acertou!
Dependendo do escopo, o projeto não se encontra acabado com a simples elaboração de um produto. Nas fases do projeto geral, podemos compreender o ciclo de vida desse produto, em especial o lançamento dele no mercado. O chamado plano de negócio é aquele documento no qual será identificada a viabilidade, ou não, do projeto e, normalmente, é elaborado nos momentos de concepção do referido projeto. Esse plano auxilia a determinar o escopo e objetivos do projeto, pois abrange, inclusive, o produto a ser oferecido no mercado.
Referência: CARVALHO Júnior, Moacir Ribeiro de. Gestão de Projetos: da academia à sociedade. Curitiba: InterSaberes, 2012. p. 115.
	
	C
	Programa gerencial
	
	D
	Cronograma geral
	
	E
	Análise SWOT
Questão 8/10 - Gestão de Projetos
Dentro da organização, é necessário o estabelecimento de uma unidade em que esteja centralizado e coordenado todo o gerenciamento dos diversos projetos menores, os quais estão atrelados aos objetivos organizacionais. Conforme o guia PMBOK (PMI 2004, p. 17), essa unidade da organização é identificada como o escritório de projetos ou o Project Management Office (PMO). O mesmo guia também indica o PMO como “escritório de gerenciamento de programas”, “escritório de gerenciamento de projetos” ou “escritório de programas”.
De acordo com o livro base da disciplina, analise as assertivas abaixo no que diz respeito às atividades de significativa importância de um PMO, indicando V para verdadeira ou F para falsa:
(  ) compartilhamento e coordenação dos recursos administrativos pelo escritório.
(  ) desenvolvimento de know-how (metodologia) próprio para o gerenciamento do projeto.
(  ) organização das informações a serem compartilhadas no projeto, inclusive com a respectiva documentação.
(  ) coordenação descentralizada em que pressiona os níveis hierárquicos mais baixos a tomarem decisões.
Nota: 0.0
	
	A
	V, F, V, V
	
	B
	V, V, V, V
	
	C
	F, V, V, V
	
	D
	V, F, V, F
	
	E
	V, V, V, F
Em um PMO, as seguintes atividades são de significativa importância:
· compartilhamento e coordenação dos recursos administrados pelo escritório;
· desenvolvimento de know-how (metodologia) próprio para o gerenciamento do projeto;
· determinação de um espaço físico centralizado para o manuseio de ferramentas que auxiliem no gerenciamento do projeto, como no caso de software a ser utilizado em todo o ambiente organizacional;
· ações que possibilitem o controle central de prazos e orçamentos do projeto, principalmente no ambiente interno da organização;
· organização das informações a serem compartilhadas no projeto, inclusive com a respectiva documentação;
· coordenação centralizada, capaz de estabelecer a comunicação entre os diversos projetos;
· ambiente central, capaz de orientar e de suprir as dúvidas dos gerentes dos projetos;
· atividade central, capaz de estabelecer o padrão de qualidade comum a ser utilizado por todos os envolvidos nos processos;
· gerenciamento dos riscos, compartilhados e exclusivos, existentes na elaboração e na execução do projeto. 
Referência: CARVALHO JÚNIOR, Moacir R. de. Gestão de projetos: da academia à sociedade. Curitiba: Intersaberes, 2012, pp. 100-101.
Questão 9/10 - Gestão de Projetos
Os projetos e suas respectivas operações têm características distintas, pois, o projeto se apresenta pela exclusividade, progressividade e temporariedade, enquanto as operações, de um modo geral, são repetitivas e contínuas. Essa distinção se justifica pelo fato de que, conforme a lição de Menezes (2009, p. 38), uma atividade contínua é aquela realizada dia após dia, compondo a rotina de uma equipe ou departamento da organização. Segundo o autor, mesmo sendo a parte de um todo ainda maior (o projeto), tal operação específica é controlada pelos prazos estipulados, ou ainda, conforme os contratos de trabalho celebrados para a execução de uma fase específica do projeto.
Com base nos estudos feitos na disciplina de Gestão de Projetos, responda: de que modo se recomenda que o projeto seja encerrado?
Assinale a alternativa correta:
Nota: 10.0
	
	A
	Informal.
	
	B
	Rápido.
	
	C
	Formal.
Você acertou!
É recomendável que o projeto seja encerrado de modo formal, de forma que todas as partes interessadas e envolvidas sejam informadas (por meio de documentos expressos e amplamente divulgados) para estarem cientes do encerramento das atividades e, se possível, dos resultados obtidos.
Referência: CARVALHO JÚNIOR, Moacir R. de. Gestão de projetos: da academia à sociedade. Curitiba: InterSaberes, 2012. p. 90-91.
	
	D
	Natural.
	
	E
	Prático.
Questão 10/10 - Gestão de Projetos
Leia o trecho a seguir:
Na aula 2 foi possível observar que dependendo dos diferentes contextos e segmentos populacionais que os projetos incidirão, o gerenciamento de projeto pode apresentar grande flexibilidade, mobilidade e liquidez. As áreas de conhecimento são constituídas pelo agrupamento de assuntos relacionados às especificidades do projeto. Cada área reúne técnicas, ferramentas e assuntos correlatos, sempre considerando os recursos disponíveis, cronograma e o resultado esperado.
Fonte: Rota de aprendizagem da aula 2. Gestão de Projetos. Tema 3: Áreas de conhecimento dos projetos.
Tendo como base os conteúdos discutidos na disciplina de Gestão de Projetos, assinale a alternativa que indica, corretamente a definição de gerenciamento do escopo.
Nota: 0.0
	
	A
	Área que modela e define o resultado a ser pactuado (serviço, produto ou resultado específico), também inclui como o trabalho será planejado, gerenciado, validado, monitorado e controlado.
Na aula 2 foi possível observar que o Gerenciamento do Escopo é a área que modela e define o resultado a ser pactuado (serviço, produto ou resultado específico), também inclui como o trabalho será planejado, gerenciado, validado, monitorado e controlado. O escopo do projeto é fundamental para que a fase de conclusão seja harmoniosa, pois a falha na entrega de um resultado acordado pode ser alvo de disputas judiciais e desacordos.
 
Fonte: Rota de aprendizagem da aula 2. Gestão de Projetos. Tema 3: Áreas de conhecimento dos projetos.
	
	B
	Área que planeja o projeto em relação ao tempo da fase de execução, considerando os recursos institucionais disponíveis.
	
	C
	Área responsável por realizar o gerenciamento de todos os custos do projeto.
	
	D
	Área que deve garantir obrigatoriamente que os resultados entregues atendam às expectativas, de acordo com o gerenciamento de escopo.
	
	E
	Área responsável por realizar a coordenação do conjunto e processos entre todas as outras áreas de conhecimento, seus grupos de processos.
Questão 1/10 - Gestão de Projetos
Leia o trecho a seguir:
Na aula 1 foi possível observar que o ciclo de vida de um projeto envolve inúmeras fases, desde as primeiras reuniões sobre o alinhamento conceitual da demanda, articulação com parceiros, mapeamento dos atores, levantamento de custos, implementação e execução, até a fase de conclusão. Existem diversas formas de descrever as fases de desenvolvimento do projeto, todas reunidas configuram o Ciclo de Vida de um projeto.
Fonte:  Rota de aprendizagem da aula 1. Gestãode Projetos. Tema 4: Ciclo de vida do projeto.
Tendo como base os conteúdos discutidos na disciplina de Gestão de Projetos, assinale a alternativa que indica, corretamente, a qual fase de desenvolvimento do projeto se refere este conceito: “... nessa fase, estão inclusas atividades de alinhamento conceitual sobre o problema inscrito na agenda pública, e como as decisões serão tomadas com objetivo de resolver o problema. ”
 
Nota: 0.0
	
	A
	Fase de planejamento
	
	B
	Fase de iniciação
Na aula 1 foi possível observar que na fase de iniciação estão inclusas atividades de alinhamento conceitual sobre o problema inscrito na agenda pública, e como as decisões serão tomadas com objetivo de resolver o problema. Essa fase deve ser composta pelo estudo de viabilidade do projeto, mapeamento dos recursos envolvidos e das prioridades a serem elencadas. A clareza sobre os atores envolvidos no projeto é fundamental nesta fase. Considerando o projeto realizado dentro da Gestão Pública, nesta fase o projeto precisa obrigatoriamente ter a anuência da gestão, bem como ter aprovação do orçamento antes de seguir para as fases subsequentes.
Fonte: Rota de aprendizagem da aula 1. Gestão de Projetos. Tema 4: Ciclo de vida do projeto.
	
	C
	Fase de execução
	
	D
	Fase de conclusão
	
	E
	Fase de resultados
Questão 2/10 - Gestão de Projetos
Há algumas particularidades operacionais que distinguem o setor público do setor privado. No primeiro caso, existe um apelo para que a autorização legal aja, enquanto que, no segundo caso, essa regra é mais flexível. O setor público (no caso brasileiro identificado na União, Estados, Distrito Federal, Municípios, empresas de economia mista e autarquias) promove ações apenas quando são autorizadas em lei. Sendo assim, a decisão para empreender algum projeto, mesmo que beneficie a população, deve estar enquadrada em legislação que justifique os gastos com tais medidas. 
Referência: CARVALHO Júnior, Moacir Ribeiro de. Gestão de Projetos: da academia à sociedade. Curitiba: InterSaberes, 2012.
De acordo com os conceitos abordados no livro base, o desenvolvimento de projetos no setor público é semelhante ao setor privado, porém existe um elemento especial que distingue os processos, ou seja, é levado em consideração. 
Que elemento é esse?
Nota: 0.0
	
	A
	O lucro.
	
	B
	A gestão de pessoas.
	
	C
	A atenção às necessidades dos políticos.
	
	D
	A atenção às necessidades da população.
O principal direcionamento do setor público é o bem comum, com intervenções que visam atender a maior parcela possível da população.
Referência: CARVALHO Júnior, Moacir Ribeiro de. Gestão de Projetos: da academia à sociedade. Curitiba: InterSaberes, 2012. p. 94.
	
	E
	Apenas os aspectos financeiros.
Questão 3/10 - Gestão de Projetos
Elaborar e gerir um projeto não é garantia de êxito de 100% das expectativas do seu (s) idealizador (es), uma vez que o ambiente no qual se pretende intervir muda constantemente suas condições. Contudo, insistimos, o planejamento ainda é a melhor maneira de exercer controle sobre esse ambiente "indócil", logo, a estruturação prévia das fases de um projeto é capaz de minimizar os resultados negativos que possam surgir ao longo da execução até a conclusão.  
Referência: CARVALHO Júnior, Moacir Ribeiro de. Gestão de Projetos: da academia à sociedade. Curitiba: InterSaberes, 2012.
Tendo em vista a contextualização acima e o conteúdo da disciplina, responda: o planejamento elaborado de modo estratégico é capaz de revelar quais pontos de um projeto? 
Assinale a alternativa correta:
Nota: 10.0
	
	A
	Os pontos externos e pontos internos.
	
	B
	Os pontos principais e os pontos secundários.
	
	C
	Os pontos fortes e os pontos fracos.
Você acertou!
O planejamento elaborado de modo estratégico é capaz de revelar os pontos fortes e os pontos fracos de um projeto, independente do espaço no qual ele será desenvolvido, seja público, privado ou acadêmico.
Referência: CARVALHO Júnior, Moacir Ribeiro de. Gestão de Projetos: da academia à sociedade. Curitiba: InterSaberes, 2012. p. 56.
 
	
	D
	Os pontos convergentes e os pontos divergentes.
	
	E
	Apenas os pontos fracos de uma empresa.
Questão 4/10 - Gestão de Projetos
Para as organizações, a determinação da “Visão” é a aspiração que se projeta no futuro, um desejo lançado em um cenário ideal e que ainda não se realizou, sendo para seus idealizadores o alimento que os impulsiona nas ações, para a conquista efetiva. Torna-se importante essa determinação, para que sejam tomadas as medidas que proporcionem concretizar esse projeto.
Tendo em vista os estudos realizados, qual item abaixo reflete uma característica importante da Visão?
Nota: 0.0
	
	A
	Perspectiva de Médio Prazo.
	
	B
	Perspectiva de Objetivos.
	
	C
	Perspectiva de Curto Prazo.
	
	D
	Perspectiva de Mercado.
	
	E
	Perspectiva de Longo Prazo.
A Visão é um item de perspectiva de longo prazo, pois reflete algo que ainda não foi realizado pela organização, mas que passa a ser um objetivo ou “sonho” de seus idealizadores.
Referência: Referência: CARVALHO JÚNIOR, Moacir R. de. Gestão de projetos: da academia à sociedade. Curitiba: Intersaberes, 2012, p. 80.
Questão 5/10 - Gestão de Projetos
“Uma vez atingida a capacidade máxima de consumo, tende a se iniciar um ciclo de queda na procura do produto, abrindo espaço no mercado para a concorrência. Nessa fase, a empresa produtora se obriga a lançar um novo produto (possibilitando inovações e atualizações nos produtos já existentes). ”
De acordo com o estudado sobre Ciclo de Vida do Produto, assinale a alternativa que corresponde à descrição acima.
Nota: 0.0
	
	A
	Introdução no mercado.
	
	B
	Crescimento.
	
	C
	Maturidade e saturação.
De acordo com Woiler e Mathias (1996, p. 60-62), é identificado um padrão que determina um ciclo de vida comum aos produtos. Conforme esses autores, basicamente são observados quatro estágios principais. Introdução no mercado; crescimento; maturidade e saturação; declínio das vendas.
Maturidade e saturação: uma vez atingida a capacidade máxima de consumo, tende a se iniciar um ciclo de queda na procura do produto, abrindo espaço no mercado para a concorrência. Nessa fase, a empresa produtora se obriga a lançar um novo produto (possibilitando inovações e atualizações nos produtos já existentes).
Referência: CARVALHO JÚNIOR, Moacir R. de. Gestão de projetos: da academia à sociedade. Curitiba: InterSaberes, 2012. p. 114.
	
	D
	Declínio das vendas
	
	E
	Sistemas de controle
Questão 6/10 - Gestão de Projetos
O ciclo de vida de um projeto comporta quatro fases, momentos, ou desdobramentos distintos. É importante termos em mente que em cada uma dessas fases ocorre uma transição para a fase seguinte sem que, no entanto, seja necessário o término efetivo da fase anterior para o início da seguinte. Sendo assim, é comum que seja identificado, na maioria dos projetos, um ciclo básico de vida.
De acordo com o livro base responda: como é denominada a fase que é entregue o produto? 
Assinale a alternativa correta:
Nota: 0.0
	
	A
	Implementação
	
	B
	Planejamento
	
	C
	Desenvolvimento
	
	D
	Distribuição
	
	E
	Conclusão ou encerramento
A fase final do projeto e tão importante quanto as demais é a de conclusão ou encerramento. É nesse momento que entregamos o produto, ou produtos, aos interessados. Contudo, essa fase não se resume a tal procedimento, pois nesse ponto ainda são feitas avaliações gerais, encerramento de contratos (inclusive os de trabalho), devoluções de maquinário, desocupação de imóveis etc.
Referência: CARVALHO JÚNIOR, Moacir R. de. Gestão de projetos: da academia à sociedade. Curitiba: InterSaberes, 2012. p. 108.
Questão 7/10 - Gestão de Projetos
Os projetos e suas respectivas operações têm características distintas, pois, o projeto se apresenta pela exclusividade, progressividade e temporariedade, enquanto as operações, de um modo geral, são repetitivas e contínuas. Essa distinção se justifica pelo fato de que, conforme a lição de Menezes (2009, p. 38), uma atividade contínua é aquelarealizada dia após dia, compondo a rotina de uma equipe ou departamento da organização. Segundo o autor, mesmo sendo a parte de um todo ainda maior (o projeto), tal operação específica é controlada pelos prazos estipulados, ou ainda, conforme os contratos de trabalho celebrados para a execução de uma fase específica do projeto.
Com base nos estudos feitos na disciplina de Gestão de Projetos, responda: de que modo se recomenda que o projeto seja encerrado?
Assinale a alternativa correta:
Nota: 0.0
	
	A
	Informal.
	
	B
	Rápido.
	
	C
	Formal.
É recomendável que o projeto seja encerrado de modo formal, de forma que todas as partes interessadas e envolvidas sejam informadas (por meio de documentos expressos e amplamente divulgados) para estarem cientes do encerramento das atividades e, se possível, dos resultados obtidos.
Referência: CARVALHO JÚNIOR, Moacir R. de. Gestão de projetos: da academia à sociedade. Curitiba: InterSaberes, 2012. p. 90-91.
	
	D
	Natural.
	
	E
	Prático.
Questão 8/10 - Gestão de Projetos
O conhecimento, para os positivistas, nasce de uma abordagem objetiva do mundo, ou seja, o sujeito do conhecimento se limita a observar a realidade na qual está inserido, desvendando, no fenômeno estudado, aquilo considerado como verdade. Conforme essa abordagem, “todo conhecimento deve ter como condição a verificação empírica de seus resultados” (Mezzaroba; Monteiro, 2006, p. 9).
De acordo com os estudos realizados e os conceitos abordados no livro base da disciplina, quais são as características do conhecimento teológico?
Assinale a alternativa correta:
Nota: 0.0
	
	A
	Verificável, falível, inexato.
	
	B
	Racional, falível, inexato.
	
	C
	Verificável, falível, aproximadamente exato.
	
	D
	Valorativo, inspiracional, sistemático, não verificável infalível, e exato
O conhecimento teológico se caracteriza por ser valorativo, inspiracional, sistemático, não verificável infalível, e exato. É inspiracional, haja vista suas proposições identificadas como “sagradas”; logo, também é valorativo, pois tais proposições são reveladas por um ente sobrenatural. Desse modo, suas “verdades” são indiscutíveis e infalíveis na medida em que, como lembram Marconi e Lakatos (2003, p. 79), “a adesão das pessoas passa a ser um ato de fé, pois a visão sistemática do mundo é interceptada como decorrente do ato de um criador divino, cujas evidências não são postas em dúvida nem sequer verificáveis”.
Enquanto no conhecimento científico os objetos são expostos a procedimentos e experimentos rigorosos, no conhecimento teológico (ou religioso) o sujeito desenvolve o conhecimento unicamente embasado na fé, a qual é apoiada em uma verdade anunciada por uma entidade divina. Nessa modalidade de conhecimento, “acreditar ou não é tarefa individual, depende da fé ou até mesmo da convicção de cada pessoa” (Silva, 2005, p. 23).
Referência: CARVALHO JÚNIOR, Moacir R. de. Gestão de projetos: da academia à sociedade. Curitiba: Intersaberes, 2012, p. 43.
 
	
	E
	Valorativo, racional, sistemático, não verificável.
Questão 9/10 - Gestão de Projetos
Neste início de milênio, como já ocorre desde as últimas décadas do século XX, os valores das sociedades de todo o mundo vêm sofrendo transformações relevantes. A consciência cívica levou muitas pessoas, em diversos países, a discutirem o verdadeiro papel dos governos e das empresas em um ambiente globalizado. Nas empresas privadas, os executivos convivem com as pressões de investidores, de consumidores e de empregados, enquanto no setor público os governantes são vigiados pelos cidadãos e financiadores. 
Referência: CARVALHO JÚNIOR, Moacir R. de. Gestão de projetos: da academia à sociedade. Curitiba: Intersaberes, 2012.
De acordo com o livro base da disciplina, resonda: qual é o significado do termo Stakeholders? 
Nota: 10.0
	
	A
	Atores.
	
	B
	Competidores.
	
	C
	Colaboradores.
	
	D
	Interessados.
Você acertou!
São muitas as exigências necessárias para compor o perfil profissional do gerente do projeto, haja vista a experiência observada no mundo dos negócios cada vez mais competitivo e dinâmico. Keelling (2002, p. 9) vê nesse profissional aquele mediador que estabelece um “elo” entre os stakeholders (partes interessadas) internos e externos e as organizações.
Referência: CARVALHO JÚNIOR, Moacir R. de. Gestão de projetos: da academia à sociedade. Curitiba: Intersaberes, 2012. p. 80.
	
	E
	Consultores.
Questão 10/10 - Gestão de Projetos
Leia o texto abaixo e depois responda à questão:
O modo de pensamento positivista serviu como base para a edificação da ciência moderna, entre os séculos XVI e XVII, a qual, de acordo com Mezzaroba e Monteiro (2006, p. 42), tratou de criar um método próprio de investigação e de reflexão, separando-se do conhecimento filosófico. Com isso, possibilitou que o indivíduo previsse acontecimentos naturais e, assim, interviesse junto ao meio ambiente no qual estava inserido. 
Referência: CARVALHO JÚNIOR, Moacir R. de. Gestão de projetos: da academia à sociedade. Curitiba: InterSaberes, 2012.
Apesar desse precioso processo de construção do conhecimento (o saber cientifico), há também outros tipos de conhecimento, classificados em:
Assinale a alternativa correta:
Nota: 10.0
	
	A
	Econômico; filosófico; tecnológico; e logístico.
	
	B
	Popular; filosófico; teológico; e científico.
Você acertou!
O conhecimento popular, também conhecido como empírico ou vulgar, é aquele adquirido no seio de uma comunidade em que técnicas, valores e crenças são transmitidos por tradições, das gerações mais velhas às mais jovens. É o caso do sapateiro que transmite o seu ofício para o filho apenas pelo trabalho contínuo na oficina ou, ainda, da avó que ensina à neta o uso de ervas medicinais. Conforme Silva (2005, p. 22), o conhecimento filosófico se distingue do científico pela abordagem do objeto de investigação e do método utilizado. O conhecimento teológico se caracteriza por ser valorativo, inspiracional, sistemático, não verificável infalível, e exato. Um dos elementos primordiais do conhecimento científico é a objetividade, uma vez que investiga a realidade pronta, como se apresenta, independentemente das vontades ou convicções do pesquisador/observador.
Referência: Referência: CARVALHO JÚNIOR, Moacir R. de. Gestão de projetos: da academia à sociedade. Curitiba: InterSaberes, 2012. p. 41.
	
	C
	Logístico; filosófico; tecnológico; e científico.
	
	D
	Estratégico; filosófico; tecnológico; e científico.
	
	E
	Empresarial; filosófico; histórico; e científico.
Questão 1/10 - Gestão de Projetos
Leia o trecho a seguir:
Na aula 3 foi possível observar que o conceito de divisibilidade tem sido utilizado de maneira a conferir eficiência, efetividade e eficácia na gestão de projetos. Uma ferramenta que muitos gerentes de projetos consideram útil para o planejamento é a Estrutura Analítica do Projeto (EAP).
Fonte:  Rota de aprendizagem da aula 3. Gestão de Projetos. Tema 3: Estrutura analítica do projeto.
Tendo como base os conteúdos discutidos na disciplina de Gestão de Projetos, assinale a alternativa que indica, corretamente a utilidade da ferramenta EAP.
Nota: 0.0
	
	A
	A ferramenta é utilizada para modelar e definir o resultado a ser pactuado como serviço, produto ou resultado específico.
	
	B
	A ferramenta é utilizada para garantir obrigatoriamente que os resultados entregues atendam às expectativas, de acordo com o gerenciamento financeiro.
	
	C
	A ferramenta é utilizada para garantia de que as informações advindas do projeto atinjam de forma correta o público-alvo do projeto, e que essa informação chegue antes do prazo previsto.
	
	D
	A ferramenta é utilizada para planejamento do projeto em relação a qualidade dos serviços considerando os recursos institucionais disponíveis.
	
	E
	A ferramenta é utilizada para previsões, designação de pessoas, rastreamento do progresso e ilustração do âmbito do trabalho projetado.
Na aula 3 foi possível observar que a estratégia da EAP dedica-se a dividir o todo em pequenas partes, ou seja, quebrar em partes ou repartir otrabalho. Essa técnica implica no desmembramento de cima para baixo, e requer um grau apurado de visão sistêmica dos planejadores. Essa divisão deve gerar obrigatoriamente níveis e subtarefas a serem executadas mediante fases cronológicas, unidades organizacionais, áreas geográficas e a natureza das atividades. Tal ferramenta é utilizada para previsões, designação de pessoas, rastreamento do progresso e ilustração do âmbito do trabalho projetado. O conceito subjacente é subdividir uma atividade complexa em tarefas menores, até que as atividades individuais não possam mais ser subdivididas. A EAP, em geral, constitui-se entre 3 ou 6 níveis de atividades subdivididas. Conforme a maior complexidade de um projeto, maior o número de atividades subdesenvolvidas. Segundo a literatura, somente os projetos extremamente complexos devem passar de 20 níveis de atividades (Duffy, 2006).
 
Fonte: Rota de aprendizagem da aula 3. Gestão de Projetos. Tema 3: Estrutura analítica do projeto.
Questão 2/10 - Gestão de Projetos
Leia o trecho a seguir:
Na aula 2 foi possível observar que dependendo dos diferentes contextos e segmentos populacionais que os projetos incidirão, o gerenciamento de projeto pode apresentar grande flexibilidade, mobilidade e liquidez. As áreas de conhecimento são constituídas pelo agrupamento de assuntos relacionados às especificidades do projeto. Cada área reúne técnicas, ferramentas e assuntos correlatos, sempre considerando os recursos disponíveis, cronograma e o resultado esperado.
Fonte:  Rota de aprendizagem da aula 2. Gestão de Projetos. Tema 3: Áreas de conhecimento dos projetos.
Tendo como base os conteúdos discutidos na disciplina de Gestão de Projetos, assinale a alternativa que indica, corretamente, a definição de gerenciamento da integração.
Nota: 0.0
	
	A
	Área que modela e define o resultado a ser pactuado (serviço, produto ou resultado específico), também inclui como o trabalho será planejado, gerenciado, validado, monitorado e controlado.
	
	B
	Área que planeja o projeto em relação ao tempo da fase de execução, considerando os recursos institucionais disponíveis.
	
	C
	Área responsável por realizar o gerenciamento de todos os custos do projeto.
	
	D
	Área que deve garantir obrigatoriamente que os resultados entregues atendam às expectativas, de acordo com o gerenciamento de escopo.
	
	E
	Área responsável por realizar a coordenação do conjunto e processos entre todas as outras áreas de conhecimento, seus grupos de processos.
Na aula 2 foi possível observar que o Gerenciamento da Integração é a área responsável por realizar a coordenação do conjunto e processos entre todas as outras áreas de conhecimento, seus grupos de processos e processos. Um hábil gerente de projetos cuida com muita atenção dessa área de conhecimento. A correta integração das áreas permite que cada processo seja iniciado e finalizado no momento correto, visando à obediência ao cronograma e ao sucesso do projeto.
 
Fonte: Rota de aprendizagem da aula 2. Gestão de Projetos. Tema 3: Áreas de conhecimento dos projetos.
Questão 3/10 - Gestão de Projetos
João é Gerente de projetos e buscou entender algumas teorias para conduzir seu projeto, de modo a compreender quais itens seriam realmente aplicáveis ao seu caso. No estudo destas metodologias, encontrou algumas características, como padronização, flexibilidade, documentação, modularização e planejamento. Realizou o planejamento do projeto, e garantiu que a execução fosse realizada de acordo com o previsto.
Qual sentença abaixo melhor define o item «padronização» citado acima?
Nota: 0.0
	
	A
	Um meio burocrático de gerenciamento.
	
	B
	Organização e controle sobre ações repetitivas.
A padronização é uma forma de organizar e controlar as ações de maneira repetitiva, que apesar de poder gerar burocracia, não é considerado por si só uma. Os demais itens não fazem alusão a esta característica.
Referência: CARVALHO JÚNIOR, Moacir R. de. Gestão de projetos: da academia à sociedade. Curitiba: Intersaberes, 2012, p. 46-47.
	
	C
	A utilização de uma ferramenta única.
	
	D
	Forma de direcionar um projeto único.
	
	E
	Monitoramento das repetições de planejamento.
Questão 4/10 - Gestão de Projetos
O modo de pensamento positivista serviu como base para a edificação da ciência moderna, entre os séculos XVI e XVII, a qual, de acordo com Mezzaroba e Monteiro (2006, p. 42), tratou de criar um método próprio de investigação e de reflexão, separando-se do conhecimento filosófico. Com isso, possibilitou que o indivíduo previsse acontecimentos naturais e, assim, interviesse junto ao meio ambiente no qual estava inserido. Apesar desse precioso processo de construção do conhecimento (o saber cientifico), há também outros tipos de conhecimento, classificados em: popular; filosófico; teológico; científico.
Com base no contexto acima e nos estudos relativos à disciplina, relacione a coluna 1 com a coluna 2 e marque a opção que fornece a sequência correta: 
COLUNA 1 
(I) Reflexivo                     
(II) Real                             
(III) Inspiracional          
COLUNA 2
(  ) Conhecimento teológico
(  ) Conhecimento popular
(  ) Conhecimento científico
Nota: 0.0
	
	A
	I, II, III.
	
	B
	III, I, II.
	Conhecimento popular
	Conhecimento científico
	Conhecimento filosófico
	Conhecimento teológico
	valorativo
	real (factual)
	valorativo
	valorativo
	reflexivo
	contingente
	racional
	inspiracional
	assistemático
	sistemático
	sistemático
	sistemático
	verificável
	verificável
	não verificável
	não verificável
	falível
	falível
	infalível
	infalível
	inexato
	aproxima-
damente exato
	exato
	exato
            Fonte: Marconi; Lakatos, 2003, p. 77-78. 
Referência:CARVALHO JÚNIOR, Moacir R. de. Gestão de projetos: da academia à sociedade. Curitiba: Intersaberes, 2012, p. 41-47.
	
	C
	III, II, I.
	
	D
	II, III, I.
	
	E
	I, III, II.
Questão 5/10 - Gestão de Projetos
Um um projeto é o conjunto de ações coordenadas por uma racionalidade e metodologia específica, visando atingir a concretização de um anseio, de uma ideia ou a aquisição de algum objeto material, com o maior êxito e satisfação possível. 
Referência: CARVALHO JÚNIOR, Moacir R. de. Gestão de projetos: da academia à sociedade. Curitiba: Intersaberes, 2012,
De acordo com os estudos realizados e os conceitos abordados no livro base da disciplina, quais são as principais características de um projeto? 
Assinale a alternativa correta:
Nota: 0.0
	
	A
	Padronização, flexibilidade, documentação, modularização e planejamento.
O projeto não é um aglomerado de informações e ações desconectadas com as atividades das pessoas envolvidas. Muito pelo contrário, tudo deve ser organizado e seguir uma disciplina rígida, amparada em algumas exigências destinadas à obtenção de um bom êxito. Assim, Fernandes (1999, p. 9-12) enumera as principais características necessárias na elaboração e execução de um projeto vencedor: padronização, flexibilidade, documentação, modularização e planejamento.
Referência: CARVALHO JÚNIOR, Moacir R. de. Gestão de projetos: da academia à sociedade. Curitiba: Intersaberes, 2012, p.31-34.
 
	
	B
	Planejamento, participação, programação, disciplina.
	
	C
	Programação, participação, produção, escolha.
	
	D
	Padronização, produção, programação, participação.
	
	E
	Disciplina, padronização, produção, mão de obra.
Questão 6/10 - Gestão de Projetos
Os objetivos da organização devem ser estabelecidos dentro de suas limitações, a fim de que ela não comprometa sua credibilidade no que se refere ao público externo. Para atender a esses objetivos, algumas etapas são necessárias para a descrição da administração estratégica de um projeto. 
Analise as alternativas a seguir e assinale a que apresenta, corretamente, apenas etapas da administração estratégica de um projeto.
Nota: 0.0
	
	A
	Estabelecimento da meta, missão e do objetivo da organização e apresentação do balanço patrimonial da empresa.
	
	B
	Restruturação da organização, implantação do 5S, auditoria interna e externa, definição de ações eestabelecimento da meta, missão e do objetivo da organização.
	
	C
	Apresentação do balanço patrimonial da empresa e monitoramento e avaliação do processo.
	
	D
	Monitoramento e avaliação do processo e apresentação dos demonstrativos de resultados da empresa.
	
	E
	Análise do ambiente; estabelecimento da meta, missão e do objetivo da organização; formulação de estratégias a partir da definição de ações; prática das estratégias desenvolvidas e monitoramento e avaliação do processo.
São etapas da administração estratégica de um projeto: análise do ambiente; estabelecimento da meta, missão e do objetivo da organização; formulação de estratégias a partir da definição de ações; prática das estratégias desenvolvidas e monitoramento e avaliação do processo.
Referência: CARVALHO JÚNIOR, Moacir R. de. Gestão de projetos: da academia à sociedade. Curitiba: Intersaberes, 2012, p. 65-66.
 
Questão 7/10 - Gestão de Projetos
Dentro da organização, é necessário o estabelecimento de uma unidade em que esteja centralizado e coordenado todo o gerenciamento dos diversos projetos menores, os quais estão atrelados aos objetivos organizacionais. Conformo o guia PMBOK (PMI 2004, P.17), essa unidade da organização é identificada como o escritório de projetos ou o Project Management Office (PMO). O mesmo guia também indica o PMO como “escritório de gerenciamento de programas”, “escritório de gerenciamento de projetos” ou “escritório de programas”.
De acordo com os conceitos abordados no livro base, responda: qual é a principal atividade de um PMO? 
Assinale a alternativa correta.
Nota: 0.0
	
	A
	Levantar os recursos financeiros necessários para o andamento do projeto.
	
	B
	Contratar e capacitar os recursos humanos utilizados ao longo das fases.
	
	C
	Supervisionar e gerenciar o projeto.
A principal atividade de um PMO é supervisionar e gerenciar o projeto, ou os programas, ou, ainda, ambos. Enfim, o escritório de projetos cuida do planejamento e da integração dos diversos projetos e subprojetos relacionados com os objetivos gerais da organização, ou do cliente do projeto. É possível identificarmos organizações em que vários projetos são desenvolvidos simultaneamente, para resultar em um ou em vários produtos. Daí a necessidade de um PMO estruturado com base em uma visão estratégica de planejamento.
Referência: CARVALHO Júnior, Moacir Ribeiro de. Gestão de Projetos: da academia à sociedade. Curitiba: InterSaberes, 2012. p. 99.
	
	D
	Providenciar a matéria-prima para a elaboração do produto final.
	
	E
	Desenvolver programas de tecnologia.
Questão 8/10 - Gestão de Projetos
O planejamento estratégico é uma ferramenta utilizada na iniciativa privada a fim de atender aos interesses e objetivos da organização por longos períodos de tempo. A administração pública moderna também recorre a essa ferramenta, mas, nesse ambiente, como é identificada?
Assinale a alternativa correta:
Nota: 10.0
	
	A
	Plano de diretrizes municipal.
	
	B
	Lei de diretrizes orçamentárias.
	
	C
	ISO 9001.
	
	D
	Plano Diretor.
Você acertou!
O planejamento estratégico é comumente adotado em grandes empreendimentos nos quais há a necessidade de fragmentar as atividades antes de se obter um produto geral final, mas essa capacidade modular de ação vai ao encontro das próprias características gerais do projeto. Sendo assim, é de grande importância ao gestor do processo de planejamento gozar de grande criatividade e conhecimento técnico ao “desenhar” a estrutura do planejamento estratégico que pretende desenvolver, assim como os diversos pequenos projetos necessários à sua consecução. Uma vez identificada a eficiência da metodologia de gestão, o setor público também adotou tais princípios. Na esfera municipal, tal modelo de gestão é conhecido como planejamento estratégico municipal, o qual é consolidado por meio do plano diretor, instrumento de gestão urbana oriundo do Estatuto das Cidades (Lei no. 10.257, de 10 de julho de 2001 ). Esse instrumento de gestão pública é elaborado por diversas pessoas envolvidas com o município: desde o prefeito e secretários, contando com os vereadores (que aprovam a lei municipal do plano diretor), passando pelo maior número possível de munícipes, representantes dos diversos segmentos sociais locais.
Referência: CARVALHO JÚNIOR, Moacir R. de. Gestão de projetos: da academia à sociedade. Curitiba: Intersaberes, 2012, p. 74.
	
	E
	Leis Municipais.
Questão 9/10 - Gestão de Projetos
Leia o trecho a seguir:
Na aula 3 foi possível observar que a definição do verdadeiro problema é umas das etapas mais críticas no projeto. Principalmente no início, a “vontade” de fazer alguma coisa rapidamente pode ocasionar leituras errôneas de cenários, acelerando processos imprescindíveis antes de entender perfeitamente qual o problema real.
Fonte:  Rota de aprendizagem da aula 3. Gestão de Projetos. Tema 2: Problematização - definindo o escopo.
Tendo como base os conteúdos discutidos na disciplina de Gestão de Projetos, assinale a alternativa que indica, corretamente, a ferramenta mais importante do gerenciamento do tempo.
Nota: 0.0
	
	A
	Artia
	
	B
	Runrun.it
	
	C
	Cronograma
Na aula 3 foi possível observar que o cronograma é a ferramenta mais importante do gerenciamento do tempo. Deve ser empregado para garantir que o projeto seja concluído dentro do prazo estipulado e pactuado. Após elaborarmos a Estrutura Analítica do Projeto (EAP), a definição do cronograma fica mais clara, uma vez que permite elaborar uma relação de atividades ou de tarefas específicas, definindo a sequência correta das atividades e subtarefas, permitindo inferir a duração e os requisitos relacionados aos recursos serão necessários para cada subtarefa.
 
Fonte: Rota de aprendizagem da aula 3. Gestão de Projetos. Tema 5: Elaboração do cronograma.
	
	D
	Gráfico de Gantt
	
	E
	Microsoft Project
Questão 10/10 - Gestão de Projetos
O ciclo de vida de um projeto comporta quatro fases, momentos, ou desdobramentos distintos. É importante termos em mente que em cada uma dessas fases ocorre uma transição para a fase seguinte sem que, no entanto, seja necessário o término efetivo da fase anterior para o início da seguinte. Sendo assim, é comum que seja identificado, na maioria dos projetos, um ciclo básico de vida.
De acordo com o livro base responda: como é denominada a fase que é entregue o produto? 
Assinale a alternativa correta:
Nota: 0.0
	
	A
	Implementação
	
	B
	Planejamento
	
	C
	Desenvolvimento
	
	D
	Distribuição
	
	E
	Conclusão ou encerramento
A fase final do projeto e tão importante quanto as demais é a de conclusão ou encerramento. É nesse momento que entregamos o produto, ou produtos, aos interessados. Contudo, essa fase não se resume a tal procedimento, pois nesse ponto ainda são feitas avaliações gerais, encerramento de contratos (inclusive os de trabalho), devoluções de maquinário, desocupação de imóveis etc.
Referência: CARVALHO JÚNIOR, Moacir R. de. Gestão de projetos: da academia à sociedade. Curitiba: InterSaberes, 2012. p. 108.
Questão 1/10 - Gestão de Projetos
Para as organizações, a determinação da “Visão” é a aspiração que se projeta no futuro, um desejo lançado em um cenário ideal e que ainda não se realizou, sendo para seus idealizadores o alimento que os impulsiona nas ações, para a conquista efetiva. Torna-se importante essa determinação, para que sejam tomadas as medidas que proporcionem concretizar esse projeto.
Tendo em vista os estudos realizados, qual item abaixo reflete uma característica importante da Visão?
Nota: 0.0
	
	A
	Perspectiva de Médio Prazo.
	
	B
	Perspectiva de Objetivos.
	
	C
	Perspectiva de Curto Prazo.
	
	D
	Perspectiva de Mercado.
	
	E
	Perspectiva de Longo Prazo.
A Visão é um item de perspectiva de longo prazo, pois reflete algo que ainda não foi realizado pela organização, mas que passa a ser um objetivo ou “sonho” de seus idealizadores.
Referência: Referência: CARVALHO JÚNIOR, Moacir R. de. Gestão de projetos: da academia à sociedade. Curitiba: Intersaberes, 2012, p. 80.
Questão 2/10 - Gestão deProjetos
Leia o trecho a seguir:
Na aula 1 foi possível observar que projetos na Gestão Pública são responsáveis pela operacionalização e viabilização do alcance das metas do plano de governo. Por meio de projetos, as ideias são materializadas em serviços e resultados mensuráveis, sendo implementados pela necessidade de resolução de um problema inscrito na agenda pública, provisão de uma demanda e estabelecimento de uma oportunidade ou um compromisso de pactuado.
Fonte: Rota de aprendizagem da aula 1. Gestão de Projetos. Tema 5: Estrutura de gerenciamento.
Tendo como base os conteúdos discutidos na disciplina de Gestão de Projetos, assinale a alternativa que indica, corretamente a definição de programas.
Nota: 0.0
	
	A
	É o conjunto de programas, projetos e outros serviços organizados que são agrupados com a finalidade de facilitar o planejamento, coordenação, organização e controle institucional, de forma ágil e coerente, para que os objetivos da gestão sejam atingidos.
	
	B
	É o local onde se desenvolve e se aplicam conhecimentos e ferramentas para que os projetos e programas da instituição tenham maior efetividade e eficácia, alinhando-se aos objetivos da gestão, bem como no uso racional dos recursos da instituição.
	
	C
	É a parte interativa e progressiva, deve ter a característica de poder ser ajustado e atualizado conforme o desenvolvimento e avanço do projeto.
	
	D
	É um conjunto de projetos, subprogramas e atividades relacionadas que possuem inter-relação, e que ao serem gerenciados coordenadamente são capazes de apresentar resultados mais efetivos, a coordenação coletiva agrega benefícios.
Na aula 1 foi possível observar que Programas realmente é um ponto muito importante para quem estuda projetos. Um programa é um conjunto de projetos, subprogramas e atividades relacionadas que possuem inter-relação, e que ao serem gerenciados coordenadamente são capazes de apresentar resultados mais efetivos, a coordenação coletiva agrega benefícios. O objetivo dos programas é a integração de projetos interdependentes, primando pela alocação lógica de recursos. O trabalho conjunto desenvolvido por um programa pode ser capaz de transformar estrategicamente a instituição e viabilizar a implementação de mudanças e inovações na Gestão Pública.
Fonte: Rota de aprendizagem da aula 1. Gestão de Projetos. Tema 5: Estrutura de gerenciamento.
	
	E
	São os resultados mensurados para avaliação da implantação, e a maioria dos recursos são liberados.
Questão 3/10 - Gestão de Projetos
Dentro da organização, é necessário o estabelecimento de uma unidade em que esteja centralizado e coordenado todo o gerenciamento dos diversos projetos menores, os quais estão atrelados aos objetivos organizacionais. Conforme o guia PMBOK (PMI 2004, p. 17), essa unidade da organização é identificada como o escritório de projetos ou o Project Management Office (PMO). O mesmo guia também indica o PMO como “escritório de gerenciamento de programas”, “escritório de gerenciamento de projetos” ou “escritório de programas”.
De acordo com o livro base da disciplina, analise as assertivas abaixo no que diz respeito às atividades de significativa importância de um PMO, indicando V para verdadeira ou F para falsa:
(  ) compartilhamento e coordenação dos recursos administrativos pelo escritório.
(  ) desenvolvimento de know-how (metodologia) próprio para o gerenciamento do projeto.
(  ) organização das informações a serem compartilhadas no projeto, inclusive com a respectiva documentação.
(  ) coordenação descentralizada em que pressiona os níveis hierárquicos mais baixos a tomarem decisões.
Nota: 0.0
	
	A
	V, F, V, V
	
	B
	V, V, V, V
	
	C
	F, V, V, V
	
	D
	V, F, V, F
	
	E
	V, V, V, F
Em um PMO, as seguintes atividades são de significativa importância:
· compartilhamento e coordenação dos recursos administrados pelo escritório;
· desenvolvimento de know-how (metodologia) próprio para o gerenciamento do projeto;
· determinação de um espaço físico centralizado para o manuseio de ferramentas que auxiliem no gerenciamento do projeto, como no caso de software a ser utilizado em todo o ambiente organizacional;
· ações que possibilitem o controle central de prazos e orçamentos do projeto, principalmente no ambiente interno da organização;
· organização das informações a serem compartilhadas no projeto, inclusive com a respectiva documentação;
· coordenação centralizada, capaz de estabelecer a comunicação entre os diversos projetos;
· ambiente central, capaz de orientar e de suprir as dúvidas dos gerentes dos projetos;
· atividade central, capaz de estabelecer o padrão de qualidade comum a ser utilizado por todos os envolvidos nos processos;
· gerenciamento dos riscos, compartilhados e exclusivos, existentes na elaboração e na execução do projeto. 
Referência: CARVALHO JÚNIOR, Moacir R. de. Gestão de projetos: da academia à sociedade. Curitiba: Intersaberes, 2012, pp. 100-101.
Questão 4/10 - Gestão de Projetos
É um erro focar a atenção apenas nos resultados obtidos dos processos organizacionais. A atenção deve recair sobre o processo como um todo, o que abrange desde a elaboração até a efetiva execução das atividades. 
Referência: CARVALHO JÚNIOR, Moacir R. de. Gestão de projetos: da academia à sociedade. Curitiba: InterSaberes, 2012.
Analise o excerto a seguir.
“É o agrupamento de um conjunto de projetos ou programas e outras atividades identificáveis e correlatas, visando atender aos objetivos dos negócios estratégicos”.
A afirmação acima se refere ao conceito de:
Nota: 0.0
	
	A
	Programa
	
	B
	Subprojetos
	
	C
	Portfólio
Conforme a definição do guia PMBOK (PMI, 2004, p. 16), o portfólio é o agrupamento de um conjunto de projetos, ou programas, e outras atividades identificáveis e correlatas, visando atender aos objetivos dos negócios estratégicos. Esse agrupamento visa alinhar projetos, programas e demais atividades para facilitar e tornar eficiente o processo de gestão estratégica, o qual demanda, inclusive, o envolvimento dos recursos humanos nos objetivos organizacionais.
Referência: CARVALHO JÚNIOR, Moacir R. de. Gestão de projetos: da academia à sociedade. Curitiba: InterSaberes, 2012. p. 104.
	
	D
	Projetos
	
	E
	Plano estratégico
Questão 5/10 - Gestão de Projetos
Dentro da organização, é necessário o estabelecimento de uma unidade em que esteja centralizado e coordenado todo o gerenciamento dos diversos projetos menores, os quais estão atrelados aos objetivos organizacionais. 
Conforme o guia PMBOK, como é identificada essa unidade da organização?  
Assinale a alternativa correta.
Nota: 0.0
	
	A
	Escritório de projetos
Dentro da organização, é necessário o estabelecimento de uma unidade em que esteja centralizado e coordenado todo o gerenciamento dos diversos projetos menores, os quais estão atrelados aos objetivos organizacionais. Conforme o guia PMBOK (PMI 2004, p. 17), essa unidade da organização é identificada como o escritório de projetos ou Project Management Office (PMO). O mesmo guia também indica o PMO como “escritório de gerenciamento de programas”, “escritório de gerenciamento de projetos” ou “escritório de programas”.
Referência: CARVALHO JÚNIOR, Moacir R. de. Gestão de projetos: da academia à sociedade. Curitiba: InterSaberes, 2012. p. 99.
	
	B
	Escritório de contabilidade
	
	C
	Departamento de processos
	
	D
	Local de planejamento
	
	E
	Departamento de pessoas
Questão 6/10 - Gestão de Projetos
O modo de pensamento positivista serviu como base para a edificação da ciência moderna, entre os séculos XVI e XVII, a qual, de acordo com Mezzaroba e Monteiro (2006, p. 42), tratou de criar um método próprio de investigação e de reflexão, separando-se do conhecimento filosófico. Com isso, possibilitou que o indivíduo previsse acontecimentos naturais e, assim, interviesse junto ao meio ambiente no qual estava inserido. Apesar desse precioso processo de construção do conhecimento (o saber cientifico), há também outros tipos de conhecimento, classificados em: popular; filosófico; teológico; científico.
Com base nocontexto acima e nos estudos relativos à disciplina, relacione a coluna 1 com a coluna 2 e marque a opção que fornece a sequência correta: 
COLUNA 1 
(I) Reflexivo                     
(II) Real                             
(III) Inspiracional          
COLUNA 2
(  ) Conhecimento teológico
(  ) Conhecimento popular
(  ) Conhecimento científico
Nota: 0.0
	
	A
	I, II, III.
	
	B
	III, I, II.
	Conhecimento popular
	Conhecimento científico
	Conhecimento filosófico
	Conhecimento teológico
	valorativo
	real (factual)
	valorativo
	valorativo
	reflexivo
	contingente
	racional
	inspiracional
	assistemático
	sistemático
	sistemático
	sistemático
	verificável
	verificável
	não verificável
	não verificável
	falível
	falível
	infalível
	infalível
	inexato
	aproxima-
damente exato
	exato
	exato
            Fonte: Marconi; Lakatos, 2003, p. 77-78. 
Referência:CARVALHO JÚNIOR, Moacir R. de. Gestão de projetos: da academia à sociedade. Curitiba: Intersaberes, 2012, p. 41-47.
	
	C
	III, II, I.
	
	D
	II, III, I.
	
	E
	I, III, II.
Questão 7/10 - Gestão de Projetos
A principal atividade de um PMO é supervisionar e gerenciar o projeto, ou os programas, ou, ainda, ambos. Enfim, o escritório de projetos cuida do planejamento e da integração dos diversos projetos e subprojetos relacionados com os objetivos gerais da organização, ou do cliente do projeto. É possível identificarmos organizações em que vários projetos são desenvolvidos simultaneamente, para resultar em um ou em vários produtos. Daí a necessidade de um PMO estruturado com base em uma visão estratégica de planejamento.
Referência: CARVALHO Júnior, Moacir Ribeiro de. Gestão de Projetos: da academia à sociedade. Curitiba: InterSaberes, 2012.
Analise o texto a seguir e assinale a alternativa correta.
“É a reunião de uma série de projetos vinculados, inclusive geograficamente, em um determinado setor ou empresa como um todo”.
A afirmação acima se refere ao conceito de:
 
Nota: 10.0
	
	A
	Portfólio.
	
	B
	Programa.
Você acertou!
De acordo com Keelling (2002, p. 33), o programa é a reunião de uma série de projetos vinculados, inclusive geograficamente, em um determinado setor ou na empresa como um todo. Segundo esse autor, tal atitude, fruto de planejamento organizacional que visa à administração de projetos múltiplos, é comum em grandes companhias multinacionais.
Referência: CARVALHO JÚNIOR, Moacir R. de. Gestão de projetos: da academia à sociedade. Curitiba: Intersaberes, 2012, p. 102.
102.
	
	C
	Subprojetos.
	
	D
	Projetos.
	
	E
	Plano estratégico.
Questão 8/10 - Gestão de Projetos
Leia o trecho a seguir:
Na aula 2 foi possível observar que dependendo dos diferentes contextos e segmentos populacionais que os projetos incidirão, o gerenciamento de projeto pode apresentar grande flexibilidade, mobilidade e liquidez. As áreas de conhecimento são constituídas pelo agrupamento de assuntos relacionados às especificidades do projeto. Cada área reúne técnicas, ferramentas e assuntos correlatos, sempre considerando os recursos disponíveis, cronograma e o resultado esperado.
Fonte:  Rota de aprendizagem da aula 2. Gestão de Projetos. Tema 3: Áreas de conhecimento dos projetos.
Tendo como base os conteúdos discutidos na disciplina de Gestão de Projetos, assinale a alternativa que indica, corretamente a definição de gerenciamento de qualidade.
Nota: 10.0
	
	A
	Área que modela e define o resultado a ser pactuado (serviço, produto ou resultado específico), também inclui como o trabalho será planejado, gerenciado, validado, monitorado e controlado.
	
	B
	Área que deve garantir obrigatoriamente que os resultados entregues atendam às expectativas, de acordo com o gerenciamento de escopo.
Você acertou!
Na aula 2 foi possível observar que o Gerenciamento de qualidade é a área que deve garantir obrigatoriamente que os resultados entregues atendam às expectativas, de acordo com o gerenciamento de escopo. O conjunto de processos desta área deve garantir que o resultado seja aquele esperado pelos stakeholders. Para esta área de gerenciamento, estão disponíveis no mercado inúmeras ferramentas e técnicas para delimitar e identificar pontos críticos e indicar possíveis erros de processo. É essencial destacar que um projeto de alta qualidade apresenta nenhum ou pouquíssimos defeitos.
 
Fonte: Rota de aprendizagem da aula 2. Gestão de Projetos. Tema 3: Áreas de conhecimento dos projetos.
	
	C
	Área que planeja o projeto em relação ao tempo da fase de execução, considerando os recursos institucionais disponíveis.
	
	D
	Área responsável por realizar o gerenciamento de todos os custos do projeto.
	
	E
	Área responsável por realizar a coordenação do conjunto e processos entre todas as outras áreas de conhecimento, seus grupos de processos.
Questão 9/10 - Gestão de Projetos
Os objetivos da organização devem ser estabelecidos dentro de suas limitações, a fim de que ela não comprometa sua credibilidade no que se refere ao público externo. Para atender a esses objetivos, algumas etapas são necessárias para a descrição da administração estratégica de um projeto. 
Analise as alternativas a seguir e assinale a que apresenta, corretamente, apenas etapas da administração estratégica de um projeto.
Nota: 0.0
	
	A
	Estabelecimento da meta, missão e do objetivo da organização e apresentação do balanço patrimonial da empresa.
	
	B
	Restruturação da organização, implantação do 5S, auditoria interna e externa, definição de ações e estabelecimento da meta, missão e do objetivo da organização.
	
	C
	Apresentação do balanço patrimonial da empresa e monitoramento e avaliação do processo.
	
	D
	Monitoramento e avaliação do processo e apresentação dos demonstrativos de resultados da empresa.
	
	E
	Análise do ambiente; estabelecimento da meta, missão e do objetivo da organização; formulação de estratégias a partir da definição de ações; prática das estratégias desenvolvidas e monitoramento e avaliação do processo.
São etapas da administração estratégica de um projeto: análise do ambiente; estabelecimento da meta, missão e do objetivo da organização; formulação de estratégias a partir da definição de ações; prática das estratégias desenvolvidas e monitoramento e avaliação do processo.
Referência: CARVALHO JÚNIOR, Moacir R. de. Gestão de projetos: da academia à sociedade. Curitiba: Intersaberes, 2012, p. 65-66.
 
Questão 10/10 - Gestão de Projetos
O gerente do projeto é um profissional que pode trabalhar sozinho ou em equipe. Tal possibilidade é determinada pelo tamanho e escopo do projeto, pois projetos pequenos podem ser geridos por uma única pessoa, diferentemente daqueles projetos nos quais estão envolvidas várias fases e um grande contingente de recursos humanos. Cabe ao gerente garantir a manutenção e execução do projeto. 
Referência: CARVALHO JÚNIOR, Moacir R. de. Gestão de projetos: da academia à sociedade. Curitiba: InterSaberes, 2012.
Analise as assertivas abaixo no que diz respeito a algumas das atividades do gerente de projetos, indicando V para verdadeira ou F para falsa: 
(  ) Estabelecer cada vez mais metas todas a curto prazo.
(  ) Evitar os eventuais desvios em relação aos objetivos traçados no projeto.
(  ) Identificar os problemas e necessidades surgidas ao longo da implementação do projeto e buscar uma possível solução.
(  ) Traduzir para a ação objetiva as contradições identificadas entre escopo, tempo, custo, qualidade e demais variáveis.
Após a análise, assinale a alternativa que apresenta a sequência correta:
Nota: 0.0
	
	A
	V, F, V, V
	
	B
	V, V, V, F
	
	C
	F, V, V, F
	
	D
	V, V, F, V
	
	E
	F, V, V, V
Cabe ao gerente garantir a manutenção e execução do projeto. Para tanto, são atividades comuns desse profissional:
•         estabelecer metas coerentes e prazos realistas para serem cumpridos;
•         evitar os eventuais desvios em relação aos objetivos traçados no projeto;
•         promover as eventuais correções de procedimento para atender tais objetivos;
•         identificar os problemas e necessidades surgidas ao longo da implementação do projetoe buscar  uma possível solução;
•         traduzir para a ação objetiva as contradições identificadas entre escopo, tempo, custo, qualidade e demais variáveis;
•        equilibrar os interesses observados entre as partes envolvidas (patrocinadores, alta administração, funcionários, consumidores-clientes etc.). 
Referência: CARVALHO JÚNIOR, Moacir R. de. Gestão de projetos: da academia à sociedade. Curitiba: Intersaberes, 2012, p. 97.

Mais conteúdos dessa disciplina