Logo Passei Direto
Buscar
Material
páginas com resultados encontrados.
páginas com resultados encontrados.

Prévia do material em texto

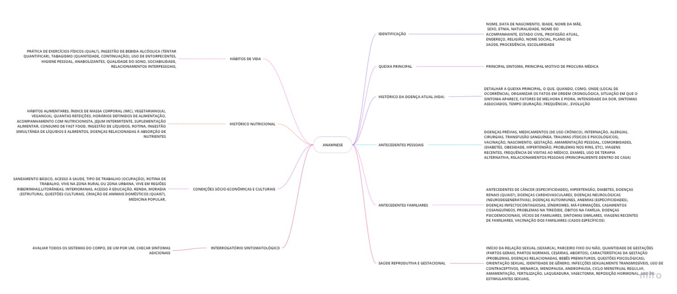
<p>NOME. DATA DE NOME DA ETNIA. NATURALIDADE, NOME DO IDENTIFICAÇÃO ESTADO CIVIL, PROFISSÃO NOME SOCIAL. PLANO DE ESCOLARIDADE PRÁTICA DE EXERCÍCIOS FÍSICOS INGESTÃO DE BEBIDA (TENTAR QUANTIFICAR), TABAGISMO (QUANTIDADE, DE ENTORPECENTES HÁBITOS DE VIDA HIGIENE QUALIDADE DO SONO, RELACIONAMENTOS QUEIXA PRINCIPAL PRINCIPAL SINTOMA, PRINCIPAL MOTIVO DE PROCURA MÉDICA DETALHAR A QUEIXA o QUE, QUANDO, COMO. ONDE (LOCAL DE ORGANIZAR os FATOS EM ORDEM SITUAÇÃO EM QUE o HISTÓRICO DA DOENÇA ATUAL (HDA) SINTOMA FATORES DE MELHORA INTENSIDADE DA SINTOMAS TEMPO (DURAÇÃO, EVOLUÇÃO HÁBITOS ALIMENTARES, ÍNDICE DE MASSA CORPORAL (IMC), VEGANO(A), QUANTAS HORÁRIOS DEFINIDOS DE ACOMPANHAMENTO COM JEJUM SUPLEMENTAÇÃO HISTÓRICO NUTRICIONAL ALIMENTAR CONSUMO DE FAST INGESTÃO DE INGESTÃO DE LÍQUIDOS DOENÇAS RELACIONADAS A ABSORÇÃO DE DOENÇAS MEDICAMENTOS (DE uso NUTRIENTES TRANSFUSÃO TRAUMAS (FÍSICOS E AMAMENTAÇÃO ANAMNESE ANTECEDENTES PESSOAIS (DIABETES, PROBLEMAS NOS ETC), VIAGENS DE VISITAS AO uso DE TERAPIA ALTERNATIVA RELACIONAMENTOS PESSOAIS (PRINCIPALMENTE DENTRO DE CASA) SANEAMENTO BÁSICO. ACESSO TIPO DE TRABALHO ROTINA DE VIVE NA ZONA RURAL ou ZONA VIVE EM REGIÕES ACESSO A MORADIA CONDIÇÕES E CULTURAIS DE CÂNCER (ESPECIFICIDADES), DOENÇAS (ESTRUTURA), QUESTÕES CRIAÇÃO DE ANIMAIS RENAIS DOENÇAS DOENÇAS MEDICINA DOENÇAS AUTOIMUNES, ANEMIAS ANTECEDENTES FAMILIARES DOENÇAS INFECTOCONTAGIOSAS CASAMENTOS PROBLEMAS NA ÓBITOS NA DOENÇAS PSICOEMOCIONAIS DE SINTOMAS VIAGENS RECENTES DE VACINAÇÃO DOS FAMILIARES (CASOS ESPECÍFICOS) AVALIAR TODOS os SISTEMAS DO CORPO. DE UM POR UM. CHECAR SINTOMAS INTERROGATÓRIO INÍCIO DA RELAÇÃO SEXUAL PARCEIRO FIXO ou NÃO. QUANTIDADE DE GESTAÇÕES ADICIONAIS (PARTOS PARTOS CARACTERÍSTICAS DA GESTAÇÃO DOENÇAS QUESTÕES SAÚDE REPRODUTIVA GESTACIONAL ORIENTAÇÃO SEXUAL. IDENTIDADE DE SEXUALMENTE uso DE MENARCA CICLO MENSTRUAL AMAMENTAÇÃO, REPOSIÇÃO HORMONAL uso DE ESTIMULANTES SEXUAIS.</p>

Mais conteúdos dessa disciplina