Logo Passei Direto
Buscar
Material
páginas com resultados encontrados.
páginas com resultados encontrados.

Prévia do material em texto

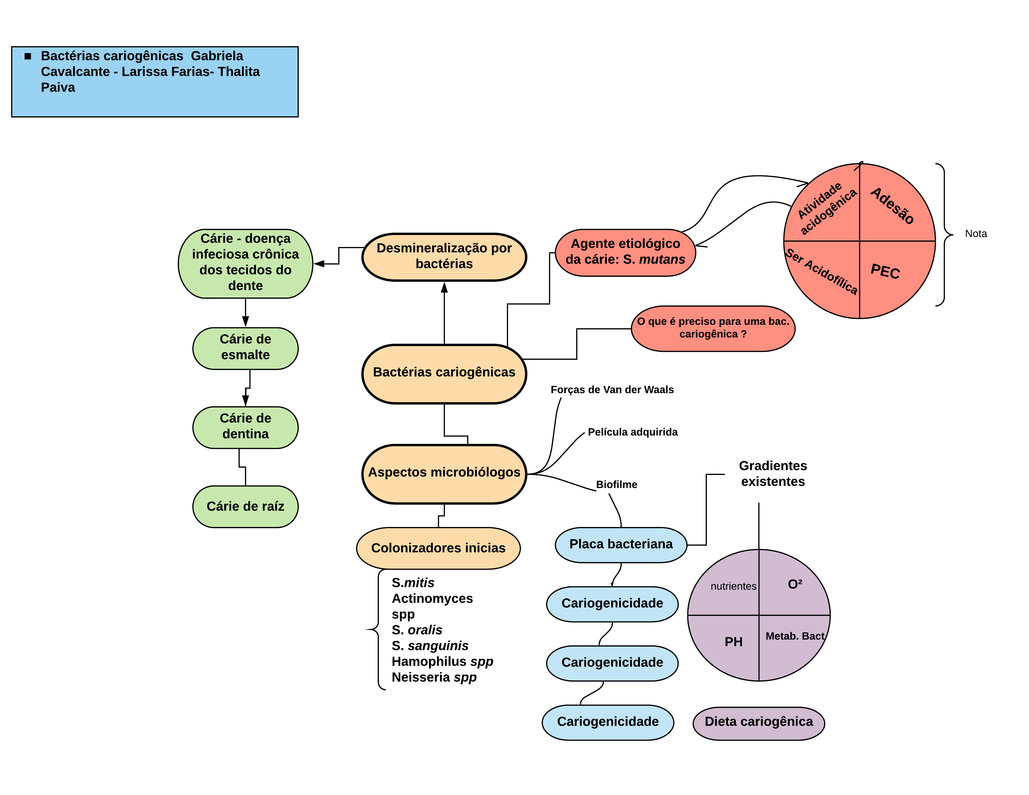
Biofilme
Bactérias cariogênicas
Aspectos microbiólogos
Desmineralização por
bactérias
Cárie - doença
infeciosa crônica
dos tecidos do
dente
Cárie de
esmalte
Cárie de
dentina
Cárie de raíz
Agente etiológico
da cárie: S. mutans
̔ Bactérias cariogênicas Gabriela
Cavalcante - Larissa Farias- Thalita
Paiva
Colonizadores inicias
S.mitis
Actinomyces
spp
S. oralis
S. sanguinis
Hamophilus spp
Neisseria spp
Forças de Van der Waals
Película adquirida
Placa bacteriana
Cariogenicidade
Cariogenicidade
Cariogenicidade
Gradientes
existentes
nutrientes O²
PH Metab. Bact
Dieta cariogênica
O que é preciso para uma bac.
cariogênica ?
Nota
Ati
vid
ad
e
aci
do
gê
nic
a Adesão
PEC
Ser Acidofílica

Mais conteúdos dessa disciplina