Logo Passei Direto
Buscar
Material
páginas com resultados encontrados.
páginas com resultados encontrados.
left-side-bubbles-backgroundright-side-bubbles-background

Crie sua conta grátis para liberar esse material. 🤩

Já tem uma conta?

Ao continuar, você aceita os Termos de Uso e Política de Privacidade

Prévia do material em texto

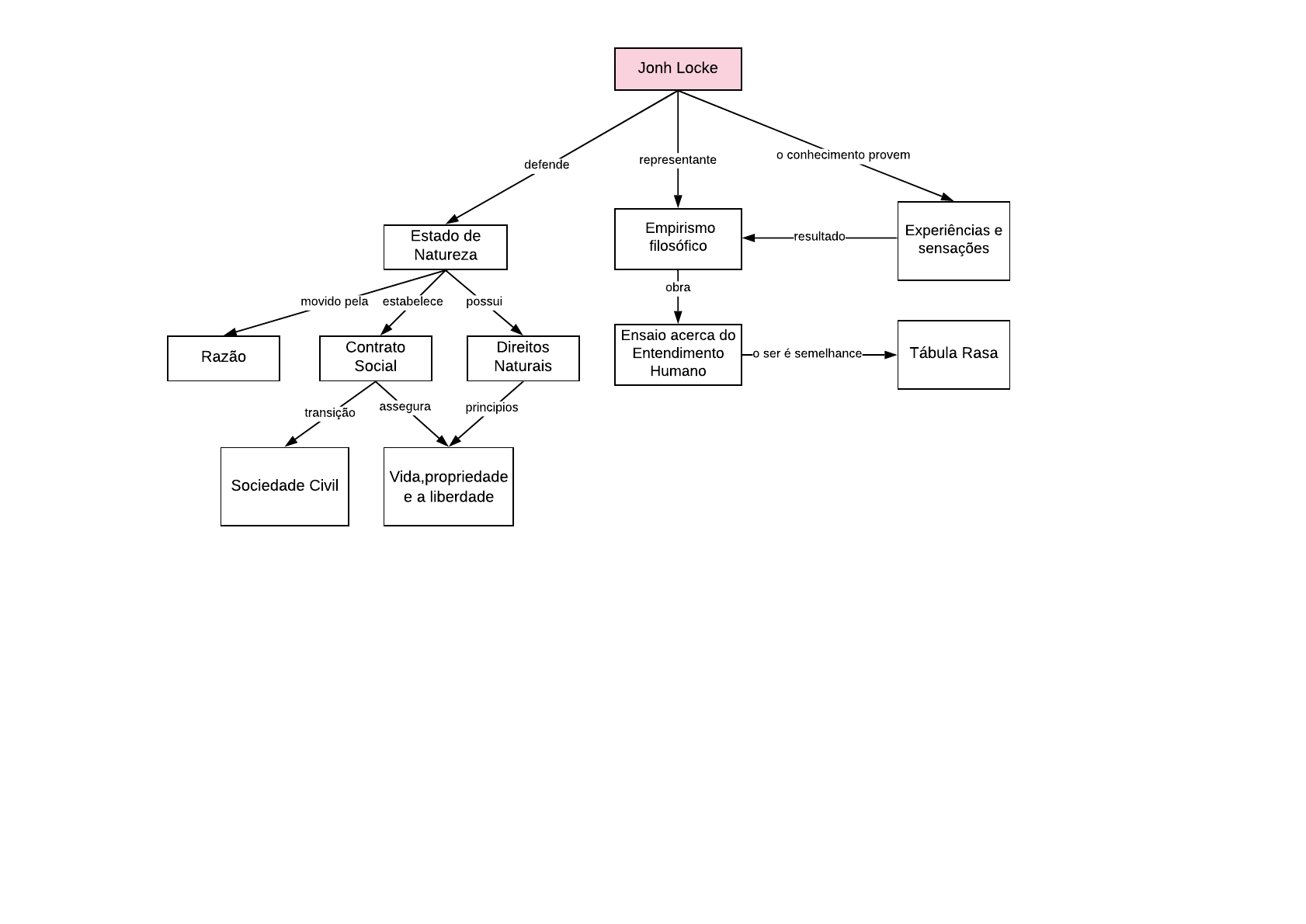
Jonh Locke
Estado de 
Natureza
 Empirismo 
filosófico
representantedefende 
Ensaio acerca do 
Entendimento 
Humano
 o conhecimento provem 
Experiências e 
sensações
obra
resultado
Razão
movido pela possui
Direitos 
Naturais
Vida,propriedade 
e a liberdade
Contrato 
Social
assegura
estabelece
principios
Tábula Rasa
transição
Sociedade Civil
o ser é semelhance
	Cópia de Diagrama em branco
	Página 1

Mais conteúdos dessa disciplina