Logo Passei Direto
Buscar

Esse mapa mental é do material:

Introducao ao Sistema Nervoso e Aspectos Morfofuncionais do Sistema Nervoso Central
74 pág.

Sistema Nervoso Universidade Norte do ParanáUniversidade Norte do Paraná

Material

Prévia do material em texto

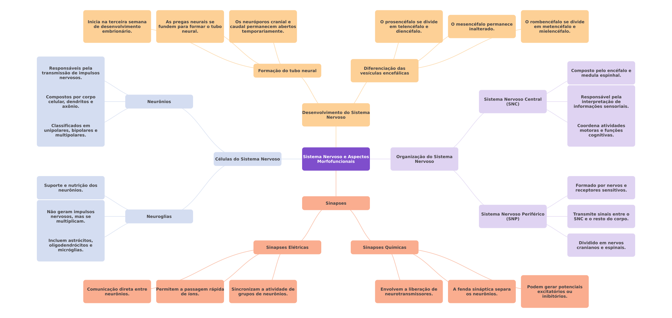
Inicia na terceira semana As pregas neurais se Os neuróporos cranial e prosencéfalo se divide rombencéfalo se divide de desenvolvimento fundem para formar tubo caudal permanecem abertos em telencéfalo e mesencéfalo permanece em metencéfalo e inalterado. embrionário. neural. temporariamente. diencéfalo. mielencéfalo. Responsáveis pela Formação do tubo neural Diferenciação das transmissão de impulsos vesículas encefálicas Composto pelo encéfalo e medula espinhal. nervosos. Compostos por corpo Sistema Nervoso Central Responsável pela celular, dendritos e Neurônios (SNC) interpretação de axônio. informações sensoriais. Desenvolvimento do Sistema Nervoso Classificados em Coordena atividades unipolares, bipolares e motoras e funções multipolares. cognitivas. Células do Sistema Nervoso Sistema Nervoso e Aspectos Organização do Sistema Morfofuncionais Nervoso Suporte e nutrição dos Formado por nervos e neurônios. receptores sensitivos. Sinapses Não geram impulsos Sistema Nervoso Periférico Transmite sinais entre nervosos, mas se Neuroglias (SNP) multiplicam. SNC e resto do corpo. Incluem astrócitos, Dividido em nervos oligodendrócitos e Sinapses Elétricas Sinapses Químicas micróglias. cranianos e espinais. Comunicação direta entre Permitem a passagem rápida Sincronizam a atividade de Envolvem a liberação de A fenda sináptica separa Podem gerar potenciais excitatórios ou neurônios. de íons. grupos de neurônios. neurotransmissores. os neurônios. inibitórios.

Mais conteúdos dessa disciplina