Logo Passei Direto
Buscar
Material
páginas com resultados encontrados.
páginas com resultados encontrados.
left-side-bubbles-backgroundright-side-bubbles-background

Crie sua conta grátis para liberar esse material. 🤩

Já tem uma conta?

Ao continuar, você aceita os Termos de Uso e Política de Privacidade

Prévia do material em texto

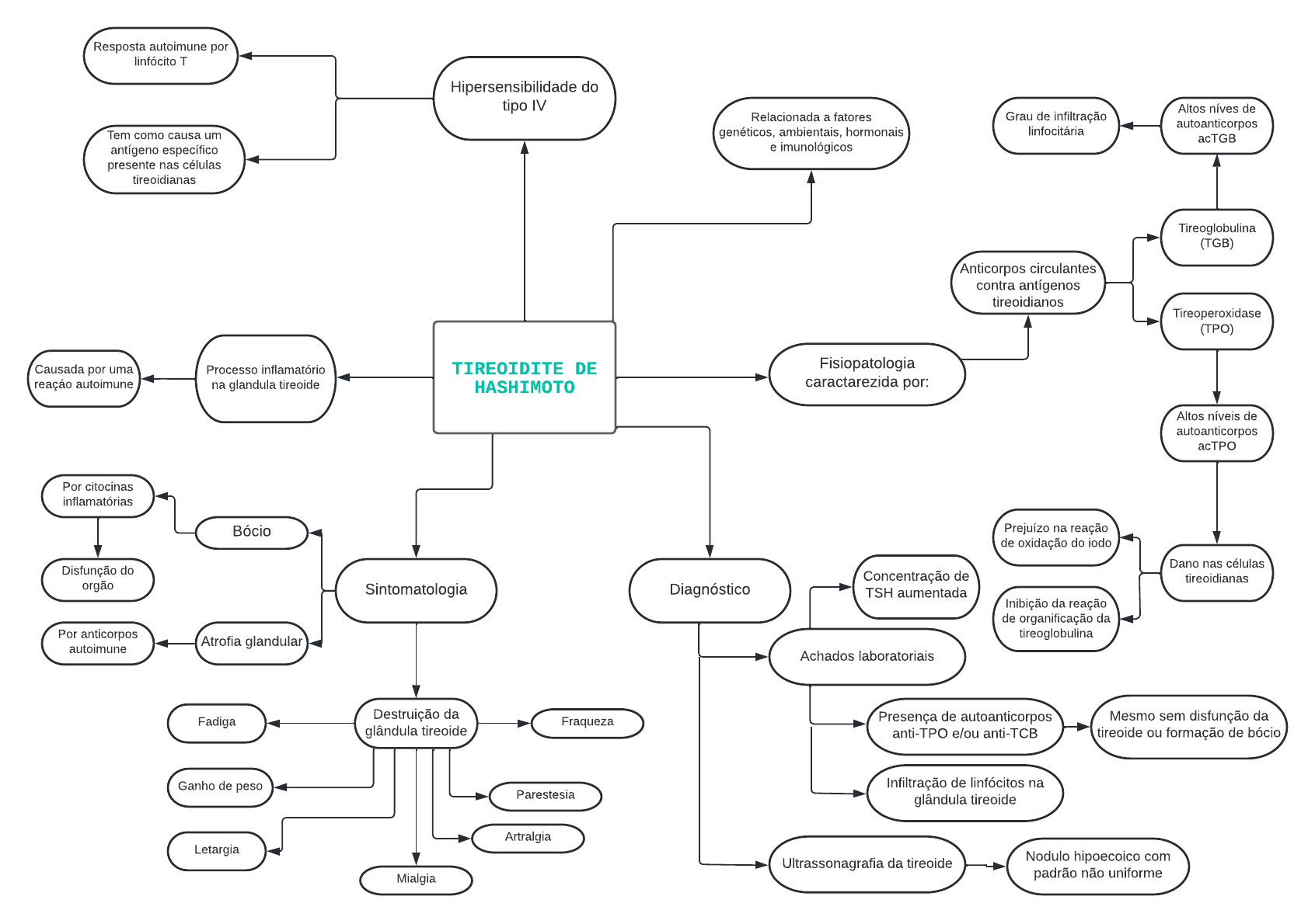
TI REOI DI TE DE 
HASHI MOTO
Processo inflamatório 
na glandula tireoide 
Hipersensibilidade do 
tipo IV
Resposta autoimune por 
linfócito T
Tem como causa um 
antígeno específico 
presente nas células 
tireoidianas
Fisiopatologia 
caractarezida por:
Relacionada a fatores 
genéticos, ambientais, hormonais 
e imunológicos
Anticorpos circulantes 
contra antígenos 
tireoidianos
Tireoglobulina 
(TGB)
Tireoperoxidase 
(TPO)
Altos níves de 
autoanticorpos 
acTGB
Altos níveis de 
autoanticorpos 
acTPO 
Dano nas células 
tireoidianas
Prejuízo na reação 
de oxidação do iodo
Inibição da reação 
de organificação da 
tireoglobulina
Grau de infiltração 
linfocitária
Sintomatologia
Bócio
Por citocinas 
inflamatórias
Disfunção do 
orgão
Atrofia glandular
Diagnóstico
Por anticorpos 
autoimune
Destruição da 
glândula tireoide
Fadiga Presença de autoanticorpos 
anti-TPO e/ou anti-TCB
Ganho de peso
Letargia Nodulo hipoecoico com 
padrão não uniformeMialgia
Artralgia
Parestesia
Fraqueza
Infiltração de linfócitos na 
glândula tireoide
Achados laboratoriais
Ultrassonagrafia da tireoide
Concentração de 
TSH aumentada
Mesmo sem disfunção da 
tireoide ou formação de bócio
Causada por uma 
reaçáo autoimune
	Diagrama em branco
	Página 1

Mais conteúdos dessa disciplina