Logo Passei Direto
Buscar
Material
páginas com resultados encontrados.
páginas com resultados encontrados.
left-side-bubbles-backgroundright-side-bubbles-background

Experimente o Premium!star struck emoji

Acesse conteúdos dessa e de diversas outras disciplinas.

Libere conteúdos
sem pagar

Ajude estudantes e ganhe conteúdos liberados!

Prévia do material em texto

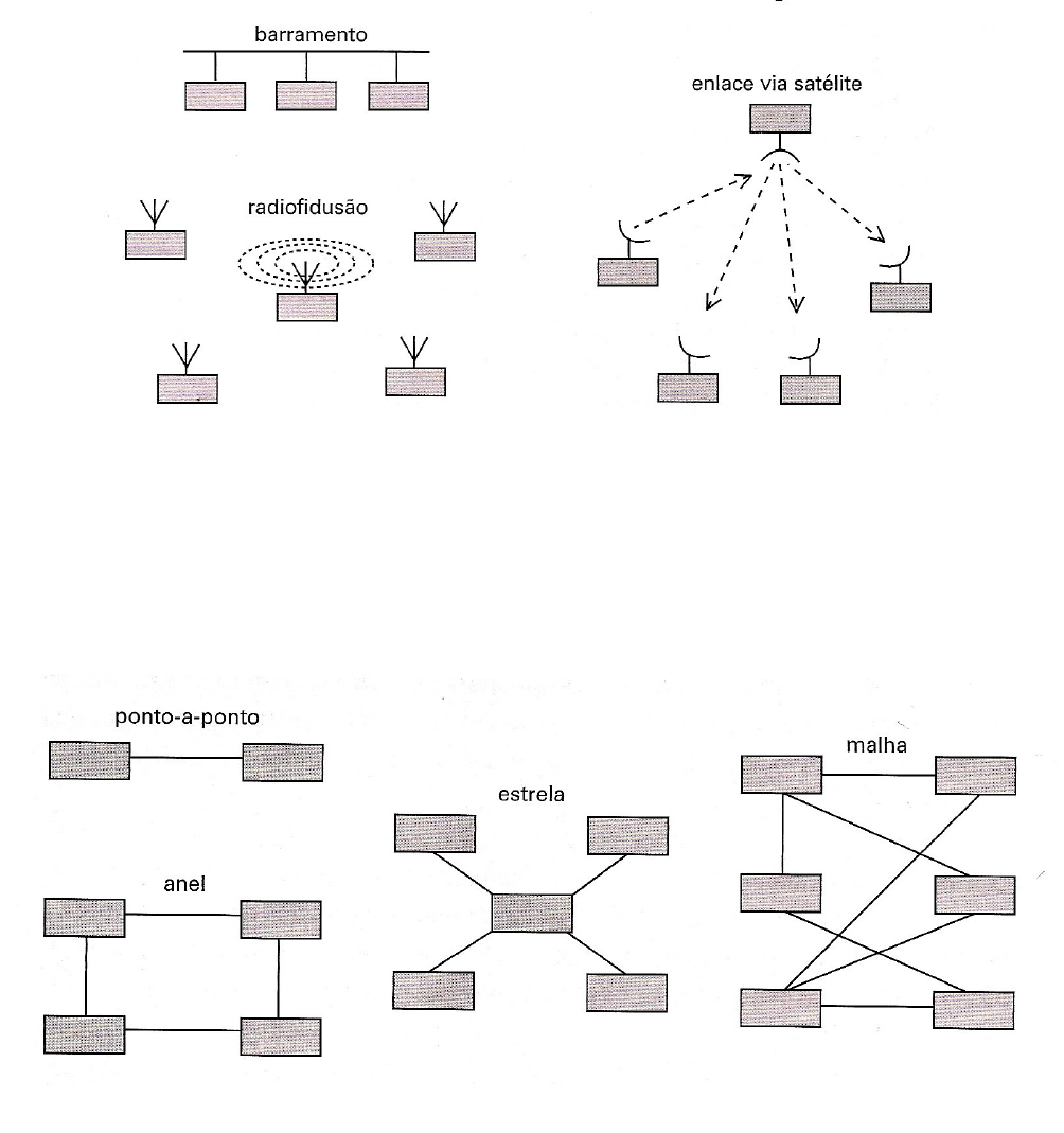
A transmissão é chamada de “guiada” quando um cabo ou barramento é usado na transmissão
de sinais, pois os sinais elétricos permanecem confinados nos limites físicos do cabo. A transmissão é
chamada de “livre” quando a difusão se dá através do ar ou do vácuo, porque os sinais se propagam
livremente pelo espaço. As topologias ponto-a-ponto, anel, estrela e malha são mostradas na figura 2, e
as topologias barramento, enlace via satélite e radiodifusão são mostradas na figura 3.
Figura 2: Topologias baseadas em difusão.
Figura 3: Topologias de barramento, radiodifusão e enlace via satélite.

Mais conteúdos dessa disciplina