Logo Passei Direto
Buscar
Material
páginas com resultados encontrados.
páginas com resultados encontrados.
left-side-bubbles-backgroundright-side-bubbles-background

Crie sua conta grátis para liberar esse material. 🤩

Já tem uma conta?

Ao continuar, você aceita os Termos de Uso e Política de Privacidade

Prévia do material em texto

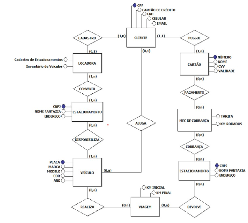
MODELAGEM DE DADOS – MODELO ENTIDADE RELACIONAMENTO 
A) MAPEAR AS ENTIDADES DESSE PROBLEMA E SEUS RESPECTIVOS 
ATRIBUTOS 
1 - CLIENTE: CPF, Cartão de Crédito, CNH, Celular e Email. 
2 - CARTÃO: Número, Nome, CVV e Validade 
3 - LOCADORA: Cadastro de Estacionamentos e Inventario de Veículos 
4 - ESTACIONAMENTO: CNPJ, Nome Fantasia e Endereço 
5 - VEÍCULO: Placa, Marca, Modelo, Cor e Ano 
6 - VIAGEM: KM Inicial e KM Final 
7 - MECANISMO COBRANÇA: kM Rodados X Tarifa (cada veículo 
possui um valor de tarifa diferente) 
B) DESENHE O MER (MODELO ENTIDADE RELACIONAMENTO)

Mais conteúdos dessa disciplina