Logo Passei Direto
Buscar

Gestão e Mapeamento de Processos

Ferramentas de estudo

Questões resolvidas

Questão 2/10 - Gestão e Mapeamento de Processos
“Blueprint é o método que permite a visualização, análise e a otimização dos processos dos serviços, cuja representação é realizada por meio de camadas (layers) que apresentam as atividades do processo e de sua decomposição; por meio de linhas, a visualização das ações de cada processo é acrescida de maiores detalhes, que podem ser então apreciadas pelo cliente do processo”.
Fonte: WILDAUER, Egon Walter; WILDAUER, Laila Del Bem Seleme. Mapeamento de processos: conceitos, técnicas e ferramentas. Curitiba: InterSaberes, 2015, p. 63. (Adaptado)
Em relação ao diagrama blueprint é correto afirmar que:
I. O blueprint auxilia o gestor a compreender o processo de atendimento do serviço pelo ponto vista do cliente.
II. A forma com que o diagrama blueprint é apresentado demonstra claramente um processo produtivo industrial.
III. O diagrama blueprint foi desenvolvimento como complemento a outras ferramentas do mapeamento de processo.
IV. Esse tipo de diagrama permite visualizar o funcionamento da linha de frente e da retaguarda e sua interação com o cliente.
V. Utilizar o blueprint em uma prestadora de serviços é dispensável uma vez que a interação com o cliente é difícil de ser observada.
Estão corretas apenas:
A I e II.
B I, III e IV.
C II e III.
D II, III e V.
E III, IV e V.

a) I e II.
b) I, III e IV.
c) II e III.
d) II, III e V.
e) III, IV e V.

Questão 4/10 - Gestão e Mapeamento de Processos
Sandra está com visita em casa e decide ir até a panificadora próxima da sua casa para comprar pães e doces fresquinhos para o café do final da tarde. Chegando à padaria, Sandra se depara com uma fila, comum nos dias de semana, mas não em domingos à tarde. Pensando que o atendimento seria rápido, Sandra permaneceu na fila por 12min, o que ela considerou inaceitável, mas ao ser atendida, tempo de 1min, foi informada que teria que esperar mais 3min para o pão ficar pronto. Ainda assim aguardou pensando no pão quentinho que levaria, o que não foi tão verdeiro assim, porque ficou mais 5min na fila do caixa.
A partir da situação hipotética descrita, conclui-se que do tempo total da operação realizada por Sandra:
A 1min representou espera e 20min representaram atendimento.
B 19min representaram espera e 1min representou atendimento.
C 20min representaram espera e 1min representou atendimento.
D 17min representaram espera e 3min representaram atendimento.
E 12min representaram espera e 7min representaram atendimento.

a) 1min representou espera e 20min representaram atendimento.
b) 19min representaram espera e 1min representou atendimento.
c) 20min representaram espera e 1min representou atendimento.
d) 17min representaram espera e 3min representaram atendimento.
e) 12min representaram espera e 7min representaram atendimento.

Questão 6/10 - Gestão e Mapeamento de Processos
Luiz Carlos recentemente foi promovido a gerente de Marketing da empresa Ventania Ltda, especializada em venda de material para esportes radicais. Antes de ser gerente, Luiz Carlos trabalhou por 3 anos na área de criação das campanhas publicitárias e passava boa parte do seu tempo do trabalho, em campo levantando informações sobre os clientes e as tendências.
Agora como gerente, Luiz Carlos está sentindo falta de entender melhor como funciona as operações internas do setor de Marketing, pois algumas vezes já cobrou equivocadamente informações e resultados de colaboradores que não eram responsáveis por tais atividades. Ele conclui que está na hora de estudar melhor os processos do setor.
Nessa situação hipotética, para que Luiz Carlos possa acelerar esse processo, ele deve:
I - Realizar um mapeamento de processos para entender o funcionamento do setor de Marketing.
II - Entender a situação atual para identificar os pontos de melhoria e desenhar a situação ideal.
III - Determinar os novos responsáveis pelas funções e apresentar as metas a serem alcançadas por cada atividade.
IV - Identificar os responsáveis pelas tarefas, checar cargos e autoridades de cada colaborador, nomear donos para as atividades.
V - Após mapear os processos, realizar uma modelagem para ajustar os detalhes que impactam negativamente na performance do setor.
É correto apenas o que se afirma em:
A I e II.
B I, II e V.
C II, III e IV.
D II, IV e V.
E III, IV e V.

a) I e II.
b) I, II e V.
c) II, III e IV.
d) II, IV e V.
e) III, IV e V.

-senai-da-construcao-reducao-do-desperdicio/226661/
A partir do contexto apresentado, analise as asserções a seguir e a relação proposta entre elas.

I – A escola do SENAI atribui grande importância para os desperdícios da construção civil uma vez que esse fator aumenta o custo da obra prejudicando o cliente e também o construtor.

PORQUE

II – Por exemplo, se a areia for descarregada em uma calçada, na primeira chuva parte dela será levada para as sarjetas exigindo que mais areia seja comprada, o que pode atrasar a obra.

A respeito dessas asserções, assinale a opção correta.

A As asserções I e II são proposições falsas.
B A asserção I é uma proposição verdadeira, a asserção II é uma proposição falsa.
C A asserção I é uma proposição falsa, a asserção II é uma proposição verdadeira.
D As asserções I e II são proposições verdadeiras, e a II é uma justificativa correta da I.
E As asserções I e II são proposições verdadeiras, mas a II não é uma justificativa correta da I.

A partir da explicação e da figura apresentadas, analise as sentenças a seguir sobre as etapas do blueprint.

I - A linha laranja representa atividades de linha de frente com baixa interação com o cliente.

II - A linha azul permite ao gestor compreender os momentos em que a interação com o cliente é maior.

III - A linha vermelha evidencia as principais ações da cozinha e do caixa no atendimento ao cliente.

IV - A linha amarela representa as três operações principais que ocorrem em atendimento de restaurante.

V - A linha verde demonstra a interação do cliente com o garçom.

Assinale a sequência correta:

A V, V, F, F, F.
B V, F, V, F, V.
C F, F, V, F, V.
D F, V, F, V, F.
E V, F, F, F, V.

A partir da Cadeia de Valor de Porter apresentada, é possível afirmar que:

A Investimento em prédios, máquinas e equipamentos para produção é uma atividade primária na empresa.
B Comprar matérias primas e materiais indiretos para a fábrica é uma atividade primária para manter a operação.

A respeito dos desperdícios identificados pela Toyota, avalie as afirmacoes a seguir:

A O almoxarifado perto do centro produtivo gera o desperdício de superprodução porque o insumo chega muito rápido.

B O desperdício do transporte ocorre toda vez que um colaborador aguarda o desenho da peça para iniciar um novo lote.

C A máquina é complexa e exige três colaboradores ao mesmo tempo para realizar o setup ocasionando o desperdício de retrabalho.

D A matéria prima venceu seu prazo de validade antes de ser utilizado no processo produtivo, representando um desperdício de estoque.

E Mais peças que o necessário foi produzido para aproveitar que a mão de obra estava ociosa, gerando desperdício de movimentos dispensáveis.

Considerando a explicação e a figura apresentadas, analise as sentenças a seguir e a relação proposta entre elas.

I – A gestão por processos tem como característica a autonomia dos setores responsáveis pelos fluxos produtivos, que decidem de acordo com o arranjo que oferecer menores custos para organização.

PORQUE

II – Os empreendimentos organizados pela gestão por processos estão pautados na visão vertical dos processos de input (entrada de mercadorias) onde o foco principal é evitar a falta de insumos para produção.

A As asserções I e II são proposições falsas.
B A asserção I é uma proposição verdadeira, e a II é uma proposição falsa.
C A asserção I é uma proposição falsa, e a II é uma proposição verdadeira.
D As asserções I e II são proposições verdadeiras, e a II é uma justificativa correta da I.
E As asserções I e II são proposições verdadeiras, mas a II não é uma justificativa correta da I.

No contexto do mapeamento de processos, o gerente da lavanderia obterá como resultado:

I. O entendimento de como e porque as tarefas são executadas.
II. A evidência das falhas dos processos oportunizando a melhoria.
II. A compreensão de como funciona todos os processos da organização.
IV. Redução dos custos de manutenção através da automatização do processo.
V. Mudança de atitude dos fornecedores ao saber que a lavanderia está mapeando os processos.

Estão corretas apenas

A I e II.
B I e III.
C I, II e III.
D II, III e IV.
E III, IV e V.

Considerando o contexto apresentado, avalie as afirmações a seguir.

A As causas especiais constantes no gráfico 1 precisam ser tratados com prioridade.

B No gráfico 2 existem 7 pontos de causas especiais que estão próximos da linha média.

C O gráfico 2 exibe 13 pontos dentro controle o que significa que o processo está adequado.

D No gráfico 1 percebe-se 2 pontos próximos da linha média, o que denota pouca variabilidade no processo.

E O gráfico 1 apresenta um processo sob controle, então nesse caso, não há necessidade de uma ação imediata.

Observe um caso de análise da produtividade: O setor de produção da empresa Ômega, produziu no mês de julho, 40.000 unid do seu produto estrela. Foram vendidos a R$ 13,00 a unidade, mas a empresa gastou R$ 403.000,00.

Considerando que a produtividade é alcançada pela equação: Produtividade: Output / Input, o índice da produtividade da empresa Omega foi de:

A 1,24 ou 124%
B 1,29 ou 129%
C 1,76 ou 176%
D 1,84 ou 184%
E 1,87 ou 187%

A partir do enunciado, analise as proposições a seguir e a possível relação entre elas.

I – Em um mapeamento de processo ou em um mapeamento de fluxo de valor, os indicadores são utilizados como base para analisar se houve melhoria entre o que foi encontrado no início do processo e os ganhos obtidos no final da implantação.

PORQUE

II – Se uma empresa não determina o percentual de aumento que deseja com suas vendas não tem como simular o Fluxo de Caixa (FC) para o próximo período, tampouco consegue definir qual o percentual disponibilizará para o Marketing.

A respeito dessas asserções, assinale a opção correta.
I - Em um mapeamento de processo ou em um mapeamento de fluxo de valor, os indicadores são utilizados como base para analisar se houve melhoria entre o que foi encontrado no início do processo e os ganhos obtidos no final da implantação.
II - Se uma empresa não determina o percentual de aumento que deseja com suas vendas não tem como simular o Fluxo de Caixa (FC) para o próximo período, tampouco consegue definir qual o percentual disponibilizará para o Marketing.
A A asserção I é verdadeira, a asserção II é falsa.
B A asserção I é falsa, a asserção II é verdadeira.
C As asserções I e II são proposições falsas e a II justifica a primeira.
D As asserções I e II são proposições falsas e a II não justifica a primeira.
E As asserções I e II são proposições verdadeiras, mas a II não justifica a primeira.

Na prestação de serviços é comum ocorrer divergências entre a expectativa do cliente e o que foi entregue a ele. Entre tantos motivos que podem levar a essa situação, a principal falha costuma ocorrer exatamente no mapeamento daquilo que o cliente espera. Para reduzir e até mesmo eliminar as possibilidades mais corriqueiras de erros, é preciso analisar os gaps que ocorrem nesse processo.

A partir do contexto apresentado, avalie as afirmacoes a seguir que versam sobre os gaps mais comuns:
I - O mapeamento foi realizado corretamente, a negociação foi positiva, mas o cliente desistiu da compra.
II - Processos internos sem procedimento padrão, cada colaborador decide como considerar mais adequado.
III - A troca do produto foi realizada pelo setor responsável sem ônus para o cliente já que estava na política da loja.
IV - Entrega do produto ou serviço errado ao cliente por falha no preenchimento do endereço no cadastro do cliente.
A Apenas a sentença I.
B Apenas as sentenças I e II.
C Apenas as sentenças II e III
D Apenas as sentenças II e IV.
E Apenas as sentenças III e IV.

Anselmo é o líder da equipe responsável pelo mapeamento de processo da empresa onde trabalha. No ano passado a equipe desenvolveu toda a parte de mapeamento e análise do fluxo de valor e no início desse ano, iniciaram o processo de implementação dos projetos de melhoria. No momento de definir uma metodologia que pudesse auxiliar nesse momento tão importante, Anselmo e sua equipe escolheram o Ciclo PDCA (Plan, Do, Check, Act – Planejar, Fazer, Checar e Agir), também conhecido como ciclo de Demming, ou roda de Demming.

Com base na situação hipotética apresentada, avalie as afirmações a seguir, sobre o ciclo PDCA.
A Anselmo e sua equipe definiram toda as ações necessárias para implementação na fase do Agir.
B Na fase do Checar, a equipe de Anselmo pode padronizar a solução que se mostrou satisfatória.
C Todas as atividades que foram previamente definidas na fase do Checar, foram realizadas com sucesso.
D Os processos que receberam aporte de melhoria foram avaliados por Anselmo e sua equipe na fase do Agir.
E Na fase do Planejamento, Anselmo e sua equipe observaram os processos e identificaram as oportunidades de melhoria.
A Anselmo e sua equipe definiram toda as ações necessárias para implementação na fase do Agir.
B Na fase do Checar, a equipe de Anselmo pode padronizar a solução que se mostrou satisfatória.
C Todas as atividades que foram previamente definidas na fase do Checar, foram realizadas com sucesso.
D Os processos que receberam aporte de melhoria foram avaliados por Anselmo e sua equipe na fase do Agir.
E Na fase do Planejamento, Anselmo e sua equipe observaram os processos e identificaram as oportunidades de melhoria.

Assim como processos já maduros no sistema da empresa, aqueles que acabaram de ser mapeados e reestruturados necessitam ser acompanhados e controlados. No caso dos processos antigos é para saber se o mesmo tem se mantido constante. Já nos processos remodelados, o gestor precisa avaliar se a empresa obteve ganhos com as melhorias implantadas ou não. Para atingir esse objetivo, é recomendado não apenas a implantação de indicadores, mas principalmente a análise dos resultados obtidos.

Considerando essas informações, analise as sentenças a seguir que versam sobre a análise de indicadores.
I. Um processo recém-mapeado dispensa o uso de indicadores porque tudo está organizado.
II. Analisar os resultados dos indicadores pelas médias alcançadas é o método mais comum utilizado pelas empresas.
III. A análise dos indicadores pelas médias alcançadas facilita a análise, mas isso pode mascarar oportunidades de melhorias.
IV. O fato da variabilidade de um processo ser considerada normal nas organizações isenta os gestores da busca pela minimização das variações.
A V, F, F, F.
B F, F, V, V.
C V, F, V, V.
D V, V, V, F.
E F, V, V, F.

A partir do exposto acima, analise as sentenças a seguir que versam sobre a análise crítica do elemento: tempo.

I - O cliente aguarda o tempo que a empresa estipular desde que pratique preços baixos.

II - Reduzir o tempo de atividade fabril requer investimento em tecnologia de ponta e automatização dos processos.

III - Economizar tempo de ciclo de um processo nem sempre traz ganhos para a empresa, o que desestimula sua identificação.

IV - Em um processo produtivo ou de atendimento é possível otimizar tempo de recepção, tempo de processamento e tempo de resposta.

V - Tempo é o elemento mais crítico em uma organização devido ao seu custo, quanto mais tempo demorar a fabricação de um produto, maior será seu custo.

É correto apenas o que se afirma em

A Somente a sentença I.
B Somente as sentenças I e II.
C Somente as sentenças II e III.
D Somente as sentenças III e IV.
E Somente as sentenças IV e V.

Luciano está aprendendo a fazer mapeamento de processo na empresa onde trabalha. Ele já sabe aplicar fluxogramas, identificar focos de desperdícios e oportunidades de melhoria. O próximo desafio de Luciano será aplicar o VSM (Value Stream Mapping) ou Mapeamento de Fluxo de Valor, a qual é considerada uma ferramenta que ajuda a entender o funcionamento do processo. Mas, para ter sucesso Luciano precisa identificar as quatro visões que norteiam um VSM.

Considerando o contexto apresentado sobre VSM, as quatro visões que Luciano deve considerar são:

A Comercial, Marketing, Projetista, Analista.
B Cliente, Processo, Materiais, Informações.
C Consumo, Demanda, Fornecedor, Processo.
D Comprador, Vendedor, Produção, Distribuição.
E Consumidor, Vendas, Publicidade, Informações.

Material
páginas com resultados encontrados.
páginas com resultados encontrados.
left-side-bubbles-backgroundright-side-bubbles-background

Crie sua conta grátis para liberar esse material. 🤩

Já tem uma conta?

Ao continuar, você aceita os Termos de Uso e Política de Privacidade

left-side-bubbles-backgroundright-side-bubbles-background

Crie sua conta grátis para liberar esse material. 🤩

Já tem uma conta?

Ao continuar, você aceita os Termos de Uso e Política de Privacidade

left-side-bubbles-backgroundright-side-bubbles-background

Crie sua conta grátis para liberar esse material. 🤩

Já tem uma conta?

Ao continuar, você aceita os Termos de Uso e Política de Privacidade

left-side-bubbles-backgroundright-side-bubbles-background

Crie sua conta grátis para liberar esse material. 🤩

Já tem uma conta?

Ao continuar, você aceita os Termos de Uso e Política de Privacidade

left-side-bubbles-backgroundright-side-bubbles-background

Crie sua conta grátis para liberar esse material. 🤩

Já tem uma conta?

Ao continuar, você aceita os Termos de Uso e Política de Privacidade

left-side-bubbles-backgroundright-side-bubbles-background

Crie sua conta grátis para liberar esse material. 🤩

Já tem uma conta?

Ao continuar, você aceita os Termos de Uso e Política de Privacidade

left-side-bubbles-backgroundright-side-bubbles-background

Crie sua conta grátis para liberar esse material. 🤩

Já tem uma conta?

Ao continuar, você aceita os Termos de Uso e Política de Privacidade

left-side-bubbles-backgroundright-side-bubbles-background

Crie sua conta grátis para liberar esse material. 🤩

Já tem uma conta?

Ao continuar, você aceita os Termos de Uso e Política de Privacidade

left-side-bubbles-backgroundright-side-bubbles-background

Crie sua conta grátis para liberar esse material. 🤩

Já tem uma conta?

Ao continuar, você aceita os Termos de Uso e Política de Privacidade

left-side-bubbles-backgroundright-side-bubbles-background

Crie sua conta grátis para liberar esse material. 🤩

Já tem uma conta?

Ao continuar, você aceita os Termos de Uso e Política de Privacidade

Questões resolvidas

Questão 2/10 - Gestão e Mapeamento de Processos
“Blueprint é o método que permite a visualização, análise e a otimização dos processos dos serviços, cuja representação é realizada por meio de camadas (layers) que apresentam as atividades do processo e de sua decomposição; por meio de linhas, a visualização das ações de cada processo é acrescida de maiores detalhes, que podem ser então apreciadas pelo cliente do processo”.
Fonte: WILDAUER, Egon Walter; WILDAUER, Laila Del Bem Seleme. Mapeamento de processos: conceitos, técnicas e ferramentas. Curitiba: InterSaberes, 2015, p. 63. (Adaptado)
Em relação ao diagrama blueprint é correto afirmar que:
I. O blueprint auxilia o gestor a compreender o processo de atendimento do serviço pelo ponto vista do cliente.
II. A forma com que o diagrama blueprint é apresentado demonstra claramente um processo produtivo industrial.
III. O diagrama blueprint foi desenvolvimento como complemento a outras ferramentas do mapeamento de processo.
IV. Esse tipo de diagrama permite visualizar o funcionamento da linha de frente e da retaguarda e sua interação com o cliente.
V. Utilizar o blueprint em uma prestadora de serviços é dispensável uma vez que a interação com o cliente é difícil de ser observada.
Estão corretas apenas:
A I e II.
B I, III e IV.
C II e III.
D II, III e V.
E III, IV e V.

a) I e II.
b) I, III e IV.
c) II e III.
d) II, III e V.
e) III, IV e V.

Questão 4/10 - Gestão e Mapeamento de Processos
Sandra está com visita em casa e decide ir até a panificadora próxima da sua casa para comprar pães e doces fresquinhos para o café do final da tarde. Chegando à padaria, Sandra se depara com uma fila, comum nos dias de semana, mas não em domingos à tarde. Pensando que o atendimento seria rápido, Sandra permaneceu na fila por 12min, o que ela considerou inaceitável, mas ao ser atendida, tempo de 1min, foi informada que teria que esperar mais 3min para o pão ficar pronto. Ainda assim aguardou pensando no pão quentinho que levaria, o que não foi tão verdeiro assim, porque ficou mais 5min na fila do caixa.
A partir da situação hipotética descrita, conclui-se que do tempo total da operação realizada por Sandra:
A 1min representou espera e 20min representaram atendimento.
B 19min representaram espera e 1min representou atendimento.
C 20min representaram espera e 1min representou atendimento.
D 17min representaram espera e 3min representaram atendimento.
E 12min representaram espera e 7min representaram atendimento.

a) 1min representou espera e 20min representaram atendimento.
b) 19min representaram espera e 1min representou atendimento.
c) 20min representaram espera e 1min representou atendimento.
d) 17min representaram espera e 3min representaram atendimento.
e) 12min representaram espera e 7min representaram atendimento.

Questão 6/10 - Gestão e Mapeamento de Processos
Luiz Carlos recentemente foi promovido a gerente de Marketing da empresa Ventania Ltda, especializada em venda de material para esportes radicais. Antes de ser gerente, Luiz Carlos trabalhou por 3 anos na área de criação das campanhas publicitárias e passava boa parte do seu tempo do trabalho, em campo levantando informações sobre os clientes e as tendências.
Agora como gerente, Luiz Carlos está sentindo falta de entender melhor como funciona as operações internas do setor de Marketing, pois algumas vezes já cobrou equivocadamente informações e resultados de colaboradores que não eram responsáveis por tais atividades. Ele conclui que está na hora de estudar melhor os processos do setor.
Nessa situação hipotética, para que Luiz Carlos possa acelerar esse processo, ele deve:
I - Realizar um mapeamento de processos para entender o funcionamento do setor de Marketing.
II - Entender a situação atual para identificar os pontos de melhoria e desenhar a situação ideal.
III - Determinar os novos responsáveis pelas funções e apresentar as metas a serem alcançadas por cada atividade.
IV - Identificar os responsáveis pelas tarefas, checar cargos e autoridades de cada colaborador, nomear donos para as atividades.
V - Após mapear os processos, realizar uma modelagem para ajustar os detalhes que impactam negativamente na performance do setor.
É correto apenas o que se afirma em:
A I e II.
B I, II e V.
C II, III e IV.
D II, IV e V.
E III, IV e V.

a) I e II.
b) I, II e V.
c) II, III e IV.
d) II, IV e V.
e) III, IV e V.

-senai-da-construcao-reducao-do-desperdicio/226661/
A partir do contexto apresentado, analise as asserções a seguir e a relação proposta entre elas.

I – A escola do SENAI atribui grande importância para os desperdícios da construção civil uma vez que esse fator aumenta o custo da obra prejudicando o cliente e também o construtor.

PORQUE

II – Por exemplo, se a areia for descarregada em uma calçada, na primeira chuva parte dela será levada para as sarjetas exigindo que mais areia seja comprada, o que pode atrasar a obra.

A respeito dessas asserções, assinale a opção correta.

A As asserções I e II são proposições falsas.
B A asserção I é uma proposição verdadeira, a asserção II é uma proposição falsa.
C A asserção I é uma proposição falsa, a asserção II é uma proposição verdadeira.
D As asserções I e II são proposições verdadeiras, e a II é uma justificativa correta da I.
E As asserções I e II são proposições verdadeiras, mas a II não é uma justificativa correta da I.

A partir da explicação e da figura apresentadas, analise as sentenças a seguir sobre as etapas do blueprint.

I - A linha laranja representa atividades de linha de frente com baixa interação com o cliente.

II - A linha azul permite ao gestor compreender os momentos em que a interação com o cliente é maior.

III - A linha vermelha evidencia as principais ações da cozinha e do caixa no atendimento ao cliente.

IV - A linha amarela representa as três operações principais que ocorrem em atendimento de restaurante.

V - A linha verde demonstra a interação do cliente com o garçom.

Assinale a sequência correta:

A V, V, F, F, F.
B V, F, V, F, V.
C F, F, V, F, V.
D F, V, F, V, F.
E V, F, F, F, V.

A partir da Cadeia de Valor de Porter apresentada, é possível afirmar que:

A Investimento em prédios, máquinas e equipamentos para produção é uma atividade primária na empresa.
B Comprar matérias primas e materiais indiretos para a fábrica é uma atividade primária para manter a operação.

A respeito dos desperdícios identificados pela Toyota, avalie as afirmacoes a seguir:

A O almoxarifado perto do centro produtivo gera o desperdício de superprodução porque o insumo chega muito rápido.

B O desperdício do transporte ocorre toda vez que um colaborador aguarda o desenho da peça para iniciar um novo lote.

C A máquina é complexa e exige três colaboradores ao mesmo tempo para realizar o setup ocasionando o desperdício de retrabalho.

D A matéria prima venceu seu prazo de validade antes de ser utilizado no processo produtivo, representando um desperdício de estoque.

E Mais peças que o necessário foi produzido para aproveitar que a mão de obra estava ociosa, gerando desperdício de movimentos dispensáveis.

Considerando a explicação e a figura apresentadas, analise as sentenças a seguir e a relação proposta entre elas.

I – A gestão por processos tem como característica a autonomia dos setores responsáveis pelos fluxos produtivos, que decidem de acordo com o arranjo que oferecer menores custos para organização.

PORQUE

II – Os empreendimentos organizados pela gestão por processos estão pautados na visão vertical dos processos de input (entrada de mercadorias) onde o foco principal é evitar a falta de insumos para produção.

A As asserções I e II são proposições falsas.
B A asserção I é uma proposição verdadeira, e a II é uma proposição falsa.
C A asserção I é uma proposição falsa, e a II é uma proposição verdadeira.
D As asserções I e II são proposições verdadeiras, e a II é uma justificativa correta da I.
E As asserções I e II são proposições verdadeiras, mas a II não é uma justificativa correta da I.

No contexto do mapeamento de processos, o gerente da lavanderia obterá como resultado:

I. O entendimento de como e porque as tarefas são executadas.
II. A evidência das falhas dos processos oportunizando a melhoria.
II. A compreensão de como funciona todos os processos da organização.
IV. Redução dos custos de manutenção através da automatização do processo.
V. Mudança de atitude dos fornecedores ao saber que a lavanderia está mapeando os processos.

Estão corretas apenas

A I e II.
B I e III.
C I, II e III.
D II, III e IV.
E III, IV e V.

Considerando o contexto apresentado, avalie as afirmações a seguir.

A As causas especiais constantes no gráfico 1 precisam ser tratados com prioridade.

B No gráfico 2 existem 7 pontos de causas especiais que estão próximos da linha média.

C O gráfico 2 exibe 13 pontos dentro controle o que significa que o processo está adequado.

D No gráfico 1 percebe-se 2 pontos próximos da linha média, o que denota pouca variabilidade no processo.

E O gráfico 1 apresenta um processo sob controle, então nesse caso, não há necessidade de uma ação imediata.

Observe um caso de análise da produtividade: O setor de produção da empresa Ômega, produziu no mês de julho, 40.000 unid do seu produto estrela. Foram vendidos a R$ 13,00 a unidade, mas a empresa gastou R$ 403.000,00.

Considerando que a produtividade é alcançada pela equação: Produtividade: Output / Input, o índice da produtividade da empresa Omega foi de:

A 1,24 ou 124%
B 1,29 ou 129%
C 1,76 ou 176%
D 1,84 ou 184%
E 1,87 ou 187%

A partir do enunciado, analise as proposições a seguir e a possível relação entre elas.

I – Em um mapeamento de processo ou em um mapeamento de fluxo de valor, os indicadores são utilizados como base para analisar se houve melhoria entre o que foi encontrado no início do processo e os ganhos obtidos no final da implantação.

PORQUE

II – Se uma empresa não determina o percentual de aumento que deseja com suas vendas não tem como simular o Fluxo de Caixa (FC) para o próximo período, tampouco consegue definir qual o percentual disponibilizará para o Marketing.

A respeito dessas asserções, assinale a opção correta.
I - Em um mapeamento de processo ou em um mapeamento de fluxo de valor, os indicadores são utilizados como base para analisar se houve melhoria entre o que foi encontrado no início do processo e os ganhos obtidos no final da implantação.
II - Se uma empresa não determina o percentual de aumento que deseja com suas vendas não tem como simular o Fluxo de Caixa (FC) para o próximo período, tampouco consegue definir qual o percentual disponibilizará para o Marketing.
A A asserção I é verdadeira, a asserção II é falsa.
B A asserção I é falsa, a asserção II é verdadeira.
C As asserções I e II são proposições falsas e a II justifica a primeira.
D As asserções I e II são proposições falsas e a II não justifica a primeira.
E As asserções I e II são proposições verdadeiras, mas a II não justifica a primeira.

Na prestação de serviços é comum ocorrer divergências entre a expectativa do cliente e o que foi entregue a ele. Entre tantos motivos que podem levar a essa situação, a principal falha costuma ocorrer exatamente no mapeamento daquilo que o cliente espera. Para reduzir e até mesmo eliminar as possibilidades mais corriqueiras de erros, é preciso analisar os gaps que ocorrem nesse processo.

A partir do contexto apresentado, avalie as afirmacoes a seguir que versam sobre os gaps mais comuns:
I - O mapeamento foi realizado corretamente, a negociação foi positiva, mas o cliente desistiu da compra.
II - Processos internos sem procedimento padrão, cada colaborador decide como considerar mais adequado.
III - A troca do produto foi realizada pelo setor responsável sem ônus para o cliente já que estava na política da loja.
IV - Entrega do produto ou serviço errado ao cliente por falha no preenchimento do endereço no cadastro do cliente.
A Apenas a sentença I.
B Apenas as sentenças I e II.
C Apenas as sentenças II e III
D Apenas as sentenças II e IV.
E Apenas as sentenças III e IV.

Anselmo é o líder da equipe responsável pelo mapeamento de processo da empresa onde trabalha. No ano passado a equipe desenvolveu toda a parte de mapeamento e análise do fluxo de valor e no início desse ano, iniciaram o processo de implementação dos projetos de melhoria. No momento de definir uma metodologia que pudesse auxiliar nesse momento tão importante, Anselmo e sua equipe escolheram o Ciclo PDCA (Plan, Do, Check, Act – Planejar, Fazer, Checar e Agir), também conhecido como ciclo de Demming, ou roda de Demming.

Com base na situação hipotética apresentada, avalie as afirmações a seguir, sobre o ciclo PDCA.
A Anselmo e sua equipe definiram toda as ações necessárias para implementação na fase do Agir.
B Na fase do Checar, a equipe de Anselmo pode padronizar a solução que se mostrou satisfatória.
C Todas as atividades que foram previamente definidas na fase do Checar, foram realizadas com sucesso.
D Os processos que receberam aporte de melhoria foram avaliados por Anselmo e sua equipe na fase do Agir.
E Na fase do Planejamento, Anselmo e sua equipe observaram os processos e identificaram as oportunidades de melhoria.
A Anselmo e sua equipe definiram toda as ações necessárias para implementação na fase do Agir.
B Na fase do Checar, a equipe de Anselmo pode padronizar a solução que se mostrou satisfatória.
C Todas as atividades que foram previamente definidas na fase do Checar, foram realizadas com sucesso.
D Os processos que receberam aporte de melhoria foram avaliados por Anselmo e sua equipe na fase do Agir.
E Na fase do Planejamento, Anselmo e sua equipe observaram os processos e identificaram as oportunidades de melhoria.

Assim como processos já maduros no sistema da empresa, aqueles que acabaram de ser mapeados e reestruturados necessitam ser acompanhados e controlados. No caso dos processos antigos é para saber se o mesmo tem se mantido constante. Já nos processos remodelados, o gestor precisa avaliar se a empresa obteve ganhos com as melhorias implantadas ou não. Para atingir esse objetivo, é recomendado não apenas a implantação de indicadores, mas principalmente a análise dos resultados obtidos.

Considerando essas informações, analise as sentenças a seguir que versam sobre a análise de indicadores.
I. Um processo recém-mapeado dispensa o uso de indicadores porque tudo está organizado.
II. Analisar os resultados dos indicadores pelas médias alcançadas é o método mais comum utilizado pelas empresas.
III. A análise dos indicadores pelas médias alcançadas facilita a análise, mas isso pode mascarar oportunidades de melhorias.
IV. O fato da variabilidade de um processo ser considerada normal nas organizações isenta os gestores da busca pela minimização das variações.
A V, F, F, F.
B F, F, V, V.
C V, F, V, V.
D V, V, V, F.
E F, V, V, F.

A partir do exposto acima, analise as sentenças a seguir que versam sobre a análise crítica do elemento: tempo.

I - O cliente aguarda o tempo que a empresa estipular desde que pratique preços baixos.

II - Reduzir o tempo de atividade fabril requer investimento em tecnologia de ponta e automatização dos processos.

III - Economizar tempo de ciclo de um processo nem sempre traz ganhos para a empresa, o que desestimula sua identificação.

IV - Em um processo produtivo ou de atendimento é possível otimizar tempo de recepção, tempo de processamento e tempo de resposta.

V - Tempo é o elemento mais crítico em uma organização devido ao seu custo, quanto mais tempo demorar a fabricação de um produto, maior será seu custo.

É correto apenas o que se afirma em

A Somente a sentença I.
B Somente as sentenças I e II.
C Somente as sentenças II e III.
D Somente as sentenças III e IV.
E Somente as sentenças IV e V.

Luciano está aprendendo a fazer mapeamento de processo na empresa onde trabalha. Ele já sabe aplicar fluxogramas, identificar focos de desperdícios e oportunidades de melhoria. O próximo desafio de Luciano será aplicar o VSM (Value Stream Mapping) ou Mapeamento de Fluxo de Valor, a qual é considerada uma ferramenta que ajuda a entender o funcionamento do processo. Mas, para ter sucesso Luciano precisa identificar as quatro visões que norteiam um VSM.

Considerando o contexto apresentado sobre VSM, as quatro visões que Luciano deve considerar são:

A Comercial, Marketing, Projetista, Analista.
B Cliente, Processo, Materiais, Informações.
C Consumo, Demanda, Fornecedor, Processo.
D Comprador, Vendedor, Produção, Distribuição.
E Consumidor, Vendas, Publicidade, Informações.

Prévia do material em texto

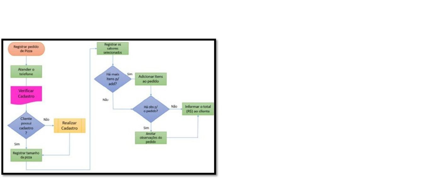
Questão 1/10 - Gestão e Mapeamento de Processos
Ana Maria é a nova atendente da Pizzaria Sabor e Sucesso. No momento ela está analisando o fluxograma para compreender o fluxo do processo e atender aos clientes com eficiência. A figura a seguir representa o fluxograma entregue a Ana Maria. 
Fonte:https://blog.smlbrasil.com.br/2017/07/07/5-passos-para-criacao-de-um-fluxograma/
Com base nas informações disponíveis na parte do processo que está expressa no fluxograma, analise as sentenças a seguir:
 I - Esse modelo de fluxograma informa os setores pelos quais os processos fluem.
II - O fluxograma registra três momentos em que Ana Maria terá que tomar decisão.
III - O nome desse processo representado pelo fluxograma é: Registrar o pedido de pizza.
IV - O fluxograma apresentado à Ana Maria é indicado devido a alta complexidade do processo.
V - A parte do processo expressa no fluxograma indica quais os métodos de pagamentos utilizados pela pizzaria.
É correto o que se afirma em
	
	A
	Somente na sentença I
	
	B
	Somente na sentença II
	
	C
	Somente nas sentenças II e III
	
	D
	Somente nas sentenças III e IV
	
	E
	Somente nas sentenças III, IV e V
Questão 2/10 - Gestão e Mapeamento de Processos
“Blueprint é o método que permite a visualização, análise e a otimização dos processos dos serviços, cuja representação é realizada por meio de camadas (layers) que apresentam as atividades do processo e de sua decomposição; por meio de linhas, a visualização das ações de cada processo é acrescida de maiores detalhes, que podem ser então apreciadas pelo cliente do processo”.
Fonte: WILDAUER, Egon Walter; WILDAUER, Laila Del Bem Seleme. Mapeamento de processos: conceitos, técnicas e ferramentas. Curitiba: InterSaberes, 2015, p. 63. (Adaptado)
Em relação ao diagrama blueprint é correto afirmar que:
 
I. O blueprint auxilia o gestor a compreender o processo de atendimento do serviço pelo ponto vista do cliente.
II. A forma com que o diagrama blueprint é apresentado demonstra claramente um processo produtivo industrial.
III. O diagrama blueprint foi desenvolvimento como complemento a outras ferramentas do mapeamento de processo.
IV. Esse tipo de diagrama permite visualizar o funcionamento da linha de frente e da retaguarda e sua interação com o cliente.
V. Utilizar o blueprint em uma prestadora de serviços é dispensável uma vez que a interação com o cliente é difícil de ser observada.
Estão corretas apenas:
	
	A
	I e II.
	
	B
	I, III e IV.
	
	C
	II e III.
	
	D
	II, III e V.
	
	E
	III, IV e V.
Questão 3/10 - Gestão e Mapeamento de Processos
 
“O SIPOC é o acrônimo do método utilizado para representar os elementos em um projeto, a fim de melhorá-lo antes mesmo do seu início.”
Fonte: WILDAUER, Egon Walter; WILDAUER, Laila Del Bem Seleme. Mapeamento de processos: conceitos, técnicas e ferramentas. Curitiba: InterSaberes, 2015, p. 76. (Adaptado)
 
A figura a seguir representa conceitualmente o SIPOC.
Fonte: https://www.voitto.com.br/blog/artigo/como-fazer-um-sipoc
A partir dessas informações, analise as sentenças a seguir que versam sobre benefícios obtidos com o uso do SIPOC:
 
I. Evidencia os requisitos básicos de uma operação.
II. Localiza as fronteiras do processo que está sendo analisado.
III. Auxilia o analista a manter o processo estudado sobre controle.
IV. Divisão das tarefas entre os setores para que cada um faça a sua parte.
V. Ampara a resolução de conflitos entre as empresas e seus fornecedores.
Agora assinale a sequência correta
	
	A
	V, V, V, F, F.
	
	B
	V, F, V, F, V.
	
	C
	F, V, F, V, F.
	
	D
	F, F, F, V, V.
	
	E
	V, F, V, F, F.
Questão 4/10 - Gestão e Mapeamento de Processos
Sandra está com visita em casa e decide ir até a panificadora próxima da sua casa para comprar pães e doces fresquinhos para o café do final da tarde. Chegando à padaria, Sandra se depara com uma fila, comum nos dias de semana, mas não em domingos à tarde. Pensando que o atendimento seria rápido, Sandra permaneceu na fila por 12min, o que ela considerou inaceitável, mas ao ser atendida, tempo de 1min, foi informada que teria que esperar mais 3min para o pão ficar pronto. Ainda assim aguardou pensando no pão quentinho que levaria, o que não foi tão verdeiro assim, porque ficou mais 5min na fila do caixa. 
A partir da situação hipotética descrita, conclui-se que do tempo total da operação realizada por Sandra:
	
	A
	1min representou espera e 20min representaram atendimento.
	
	B
	19min representaram espera e 1min representou atendimento.
	
	C
	20min representaram espera e 1min representou atendimento.
	
	D
	17min representaram espera e 3min representaram atendimento.
	
	E
	12min representaram espera e 7min representaram atendimento.
Questão 5/10 - Gestão e Mapeamento de Processos
A Toyota é uma referência mundial em buscar soluções simples e econômicas para os problemas que ocorrem nas suas fábricas. Dentre as soluções difundidas pelo sistema Toyota de produção tem-se a economia dos diversos recursos empresariais através da identificação e eliminação dos desperdícios. A figura a seguir traz os 7 desperdícios mais recorrentes identificados pela Toyota e condenados pela produção enxuta.
A partir do contexto e a figura apresentados, analise as considerações a seguir:
 I. Para aproveitar o setup da máquina, o volume produzido foi suficiente para dois meses de vendas do produto A.
II. A montagem do produto B é complicada e exige que colaborador consulte de três a quatro vezes o desenho do mesmo.
III. O espaço para armazenagem está sobrecarregado de mercadorias que ainda não foram despachadas para os distribuidores.
IV. Por falha no planejamento, o colaborador do almoxarifado foi quatro vezes mais que o usual na linha de produção entregar insumo.
V. A produção trabalhou com rapidez e finalizou o lote antes do previsto, mas no controle e qualidade, 12% dos produtos foram reprovados.
Assinale a sequência correta dos desperdícios descritos:
	
	A
	Superprodução; Processo; Estoque; Movimento; Defeitos.
	
	B
	Movimento; Estoque; Processo; Defeitos; Superprodução.
	
	C
	Estoque; Processo; Superprodução; Defeitos; Movimento.
	
	D
	Processo; Movimento; Superprodução; Defeitos; Estoques.
	
	E
	Defeitos; Movimento; Estoques; Superprodução; Processo.
Questão 6/10 - Gestão e Mapeamento de Processos
Luiz Carlos recentemente foi promovido a gerente de Marketing da empresa Ventania Ltda, especializada  em venda de material para esportes radicais. Antes de ser gerente, Luiz Carlos trabalhou por 3 anos na área de criação das campanhas publicitárias e passava boa parte do seu tempo do trabalho, em campo levantando informações sobre os clientes e as tendências. 
Agora como gerente, Luiz Carlos está sentindo falta de entender melhor como funciona as operações internas do setor de Marketing, pois algumas vezes já cobrou equivocadamente informações e resultados de colaboradores que não eram responsáveis por tais atividades. Ele conclui que está na hora de estudar melhor os processos do setor.
Nessa situação hipotética, para que Luiz Carlos possa acelerar esse processo, ele deve:
 
I - Realizar um mapeamento de processos para entender o funcionamento do setor de Marketing.
II - Entender a situação atual para identificar os pontos de melhoria e desenhar a situação ideal.
III - Determinar os novos responsáveis pelas funções e apresentar as metas a serem alcançadas por cada atividade.
IV - Identificar os responsáveis pelas tarefas, checar cargos e autoridades de cada colaborador, nomear donos para as atividades.
V - Após mapear os processos, realizar uma modelagem para ajustar os detalhes que impactam negativamente na performance do setor.
É correto apenas o que se afirma em:
	
	A
	I e II.
	
	B
	I, II e V.
	
	C
	II, III e IV.
	
	D
	II, IV e V.
	
	E
	III, IV e V.
Questão 7/10 - Gestão e Mapeamento de Processos
Que a gestão de empresas no Brasil não é tarefa fácil, todos sabem, mas alguns elementos foram identificados como potencializadores dessa dificuldade. Segundo uma materia do site Endeavor, os 5 maiores desafiosdos empreendedores no Brasil são: Gestão de Pessoas, Gestão Financeira, Burocracia (jurídica e regulação), Inovação e Marketing e Vendas.  (https://endeavor.org.br/5-desafios-empreendedores-pesquisa/).
Considerando os desafios apresentados e considerando que esses permeiam todos os tipos de negócios, avalie as afirmações a seguir:
I - Os desafios apresentados constituem-se dificuldades porque falta visão holística aos empreendedores.
II - As dificuldades da gestão dos setores informados no enunciado decorrem do excesso de confiança dos gestores.
III - Para obter uma gestão organizacional eficiente, exige-se o uso de técnicas, metodologias e ferramentas para resultados satisfatórios.
IV - É possível minimizar as dificuldades da gestão substituindo a visão sistêmica para a visão departamental porque isso traz rapidez para tomada de decisão.
Assinale a sequência correta:
	
	A
	V, V, F, F.
	
	B
	V, F, V, V.
	
	C
	F, V, F, V.
	
	D
	F, F, V, V.
	
	E
	V, F, V, F.
Questão 8/10 - Gestão e Mapeamento de Processos
Leia o fragmento da matéria: Redução do desperdício será prioridade na Escola Senai da Construção
“Desperdício é uma palavra que causa calafrios em qualquer representante da Construção Civil. De 8% a impressionantes 30%, a parcela de materiais que se perde desde o transporte até a acomodação, chegando ao fatídico retrabalho, varia muito em função de inúmeros fatores. Fato é que o fantasma do desperdício existe, persiste e se mostra como um desafio para quem representa o segmento”.
Fonte: http://www.acritica.net/noticias/sera-prioridade-na-escola-senai-da-construcao-reducao-do-desperdicio/226661/
A partir do contexto apresentado, analise as asserções a seguir e a relação proposta entre elas.
 
I – A escola do SENAI atribui grande importância para os desperdícios da construção civil uma vez que esse fator aumenta o custo da obra prejudicando o cliente e também o construtor.
PORQUE
II – Por exemplo, se a areia for descarregada em uma calçada, na primeira chuva parte dela será levada para as sarjetas exigindo que mais areia seja comprada, o que pode atrasar a obra. 
A respeito dessas asserções, assinale a opção correta.
	
	A
	As asserções I e II são proposições falsas.
	
	B
	A asserção I é uma proposição verdadeira, a asserção II é uma proposição falsa.
	
	C
	A asserção I é uma proposição falsa, a asserção II é uma proposição verdadeira.
	
	D
	As asserções I e II são proposições verdadeiras, e a II é uma justificativa correta da I.
	
	E
	As asserções I e II são proposições verdadeiras, mas a II não é uma justificativa correta da I.
Questão 9/10 - Gestão e Mapeamento de Processos
Para implementar a gestão por processos os gestores podem contar com uma importante metodologia, o BPM (Business Process Manegement – Gerenciamento de Processos de Negócios) que os auxilia a compreenderem melhor seus processos de negócios para desenharem estratégias competitivas que agreguem valor ao produto ou serviço entregue ao cliente.
Constituem requisitos para uso do BPM:
	
	A
	Aquisição de software que mensura a performance dos negócios.
	
	B
	Investimento em máquinas e equipamentos de última geração para aumentar a produção.
	
	C
	Mudança de mentalidade dos consumidores porque são os maiores interessados no negócio.
	
	D
	Identificação e análise de pontos de melhoria necessários para tornar os processos mais eficientes.
	
	E
	Renovação do setor de vendas para que os novos contratados sejam capacitados a partir da visão do BPM.
Questão 10/10 - Gestão e Mapeamento de Processos
Em um processo de prestação de serviços observa-se duas atividades de extrema importância para o sucesso do negócio: a linha de frente (front office), representado pelos colaboradores que atendem os clientes efetivamente; e a retaguarda (back room) representada pela equipe que trabalha nos “bastidores” de uma organização e dão suporte ao atendimento.
Para facilitar a visualização dessas atividades pode-se utilizar a técnica chamada de blueprint, conforme modelo conceitual a seguir:
Fonte: https://pt.slideshare.net/jaquelinedsts/projeto-dos-processos-de-servio
 
 
A partir da explicação e da figura apresentadas, analise as sentenças a seguir sobre as etapas do blueprint. 
I - A linha laranja representa atividades de linha de frente com baixa interação com o cliente.
II - A linha azul permite ao gestor compreender os momentos em que a interação com o cliente é maior.
III - A linha vermelha evidencia as principais ações da cozinha e do caixa no atendimento ao cliente.
IV - A linha amarela representa as três operações principais que ocorrem em atendimento de restaurante.
V - A linha verde demonstra a interação do cliente com o garçom.
Assinale a sequência correta:
	
	A
	V, V, F, F, F.
	
	B
	V, F, V, F, V.
	
	C
	F, F, V, F, V.
	
	D
	F, V, F, V, F.
	
	E
	V, F, F, F, V.
Questão 2/10 - Gestão e Mapeamento de Processos
A Cadeia de Valor de Porter tem sido largamente utilizada pelos gestores para visualizar  rapidamente as atividades que efetivamente criam valor para o cliente. Essa estrutura criada por Porter divide as atividades empresariais em duas grandes áreas (primárias e secundárias) e  pode ser adaptada para qualquer tipo de negócio. A seguir, o modelo conceitual da Cadeia de Valor de Porter.
Fonte: Adaptado de Porter, 1996.
A partir da Cadeia de Valor de Porter apresentada, é possível afirmar que:
	
	A
	Investimento em prédios, máquinas e equipamentos para produção é uma atividade primária na empresa.
	
	B
	Comprar matérias primas e materiais indiretos para a fábrica é uma atividade primária para manter a operação.
	
	C
	A contratação de colaboradores é uma atividade primária porque sem os mesmos, não tem como produzir bens ou atender os serviços.
	
	D
	Para uma indústria investir em ações marketing para ampliar as vendas é uma atividade secundária, uma vez que o foco é a produção.
	
	E
	A logística de saída é uma atividade primária empresas porque é responsável por entregar produtos e serviços aos clientes da organização.
Questão 7/10 - Gestão e Mapeamento de Processos
A Toyota se superou em criação de técnicas, ferramentas e metodologias simples de trabalho, quando trouxe o conceito de que uma fábrica apresentaria no mínimo, sete desperdícios, que no Japão chama-se Muda, conforme figura a seguir:
Fonte: http://leandolean.blogspot.com/2016/02/os-oito-desperdicios.html
A respeito dos desperdícios identificados pela Toyota, avalie as afirmações a seguir:
	
	A
	O almoxarifado perto do centro produtivo gera o desperdício de superprodução porque o insumo chega muito rápido.
	
	B
	O desperdício do transporte ocorre toda vez que um colaborador aguarda o desenho da peça para iniciar um novo lote.
	
	C
	A máquina é complexa e exige três colaboradores ao mesmo tempo para realizar o setup ocasionando o desperdício de retrabalho.
	
	D
	A matéria prima venceu seu prazo de validade antes de ser utilizado no processo produtivo, representando um desperdício de estoque.
	
	E
	Mais peças que o necessário foi produzido para aproveitar que a mão de obra estava ociosa, gerando desperdício de movimentos dispensáveis.
Questão 9/10 - Gestão e Mapeamento de Processos
As empresas são comumente representadas como um grande processo – o que a empresa produz que pode ser produto ou serviço – o qual possui vários subprocessos que são as atividades que acontecem no ambiente interno da organização. Por isso, um processo é representado pela figura a seguir:
Considerando a explicação e a figura apresentadas, analise as sentenças a seguir e a relação proposta entre elas.
 
I – A gestão por processos tem como característica a autonomia dos setores responsáveis pelos fluxos produtivos, que decidem de acordo com o arranjo que oferecer menores custos para organização.
PORQUE
II – Os empreendimentos organizados pela gestão por processos estão pautados na visão vertical dos processos de input (entrada de mercadorias) onde o foco principal é evitar a falta de insumos para produção. 
	
	A
	As asserções I e II são proposições falsas.B
	A asserção I é uma proposição verdadeira, e a II é uma proposição falsa.
	
	C
	A asserção I é uma proposição falsa, e a II é uma proposição verdadeira.
	
	D
	As asserções I e II são proposições verdadeiras, e a II é uma justificativa correta da I.
	
	E
	As asserções I e II são proposições verdadeiras, mas a II não é uma justificativa correta da I.
Questão 2/10 - Gestão e Mapeamento de Processos
Uma empresa do segmento de lavanderias industriais atende hospitais, clínicas e hotéis com serviço especializado. O movimento está decrescendo nos últimos meses o que está preocupando o gerente. Para compreender o que está acontecendo o gerente decidiu aplicar o mapeamento de processos.
No contexto do mapeamento de processos, o gerente da lavanderia obterá como resultado:
 
I. O entendimento de como e porque as tarefas são executadas.
II. A evidência das falhas dos processos oportunizando a melhoria.
II. A compreensão de como funciona todos os processos da organização.
IV. Redução dos custos de manutenção através da automatização do processo.
V. Mudança de atitude dos fornecedores ao saber que a lavanderia está mapeando os processos.
Estão corretas apenas
	
	A
	I e II.
	
	B
	I e III.
	
	C
	I, II e III.
	
	D
	II, III e IV.
	
	E
	III, IV e V.
Questão 1/10 - Gestão e Mapeamento de Processos
Todos os processos organizacionais apresentam variabilidade e por isso o responsável pelo controle deve monitorar adequadamente para perceber quanto é uma causa comum, ou quando é uma causa especial. Os gráficos de controle (cartas de controle) auxiliam nesse propósito, conforme exemplos a seguir:
Considerando o contexto apresentado, avalie as afirmações a seguir.
	
	A
	As causas especiais constantes no gráfico 1 precisam ser tratados com prioridade.
	
	B
	No gráfico 2 existem 7 pontos de causas especiais que estão próximos da linha média.
	
	C
	O gráfico 2 exibe 13 pontos dentro controle o que significa que o processo está adequado.
	
	D
	No gráfico 1 percebe-se 2 pontos próximos da linha média, o que denota pouca variabilidade no processo.
	
	E
	O gráfico 1 apresenta um processo sob controle, então nesse caso, não há necessidade de uma ação imediata.
Questão 2/10 - Gestão e Mapeamento de Processos
Os indicadores de performance são amplamente utilizados pelas organizações para monitorar o atingimento das metas propostas. A construção dos indicadores deve primar pela clareza e simplicidade e os resultados atingidos, devem ser expostos próximos aos locais e trabalho. Dentre os indicadores mais utilizados nas áreas operacionais pelas empresas, tem-se: eficiência, eficácia e produtividade.
Observe um caso de análise da produtividade: O setor de produção da empresa Ômega, produziu no mês de julho, 40.000 unid do seu produto estrela. Foram vendidos a R$ 13,00 a unidade, mas a empresa gastou R$ 403.000,00.
Considerando que a produtividade é alcançada pela equação: Produtividade: Output / Input, o índice da produtividade da empresa Omega foi de:
	
	A
	1,24 ou 124%
	
	B
	1,29 ou 129%
	
	C
	1,76 ou 176%
	
	D
	1,84 ou 184%
	
	E
	1,87 ou 187%
Questão 3/10 - Gestão e Mapeamento de Processos
Após realizado o mapeamento de um processo, modelado o estado futuro e aplicado as melhorias identificadas, é preciso monitorar os resultados obtidos para comparar se a empresa obteve ganhos. Uma das formas mais comuns de monitorar tais resultados é adotar indicadores que demonstrem se a empresa está no caminho da melhoria contínua.  
A partir do enunciado, analise as proposições a seguir e a possível relação entre elas.
 
I – Em um mapeamento de processo ou em um mapeamento de fluxo de valor, os indicadores são utilizados como base para analisar se houve melhoria entre o que foi encontrado no início do processo e os ganhos obtidos no final da implantação.
 
PORQUE
 
II – Se uma empresa não determina o percentual de aumento que deseja com suas vendas não tem como simular o Fluxo de Caixa (FC) para o próximo período, tampouco consegue definir qual o percentual disponibilizará para o Marketing.
A respeito dessas asserções, assinale a opção correta.
	
	A
	A asserção I é verdadeira, a asserção II é falsa.
	
	B
	A asserção I é falsa, a asserção II é verdadeira.
	
	C
	As asserções I e II são proposições falsas e a II justifica a primeira.
	
	D
	As asserções I e II são proposições falsas e a II não justifica a primeira.
	
	E
	As asserções I e II são proposições verdadeiras, mas a II não justifica a primeira.
Questão 4/10 - Gestão e Mapeamento de Processos
Os fluxogramas são ferramentas administrativas utilizadas em larga para representar graficamente toda e qualquer operação devido a sua facilidade de construção e pela rapidez com que permite visualizar a direção do fluxo. Existem vários tipos, tais como: diagrama de blocos, processo simples, funcional ou raias, físico ou geográfico, ANSI, vertical, entre outros.
A seguir uma representação conceitual de um fluxograma físico ou geográfico.
Fonte: http://slideplayer.com.br/slide/5620687/
A partir do conceito e do modelo conceitual apresentado, avalie as sentenças a seguir:
	
	A
	O produto obrigatoriamente passará pelo setor de tratamento antes do setor de estoque.
	
	B
	O fluxo apresentado permite tomar decisões entre embalar o produto ou enviar direto para expedição.
	
	C
	O fluxograma apresentado tem como foco representar o caminho que o produto percorre ao chegar na empresa.
	
	D
	Esse fluxograma representa os passos do processo, o relacionamento, a distância entre os setores e o tempo de operação.
	
	E
	No fluxograma apresentado o produto tem a possibilidade de passar pelo estoque ou seguir direto para o setor de embalagem.
Questão 5/10 - Gestão e Mapeamento de Processos
Na prestação de serviços é comum ocorrer divergências entre a expectativa do cliente e o que foi entregue a ele. Entre tantos motivos que podem levar a essa situação, a principal falha costuma ocorrer exatamente no mapeamento daquilo que o cliente espera. Para reduzir e até mesmo eliminar as possibilidades mais corriqueiras de erros, é preciso analisar os gaps que ocorrem nesse processo.
A partir do contexto apresentado, avalie as afirmações a seguir que versam sobre os gaps mais comuns:
 
I - O mapeamento foi realizado corretamente, a negociação foi positiva, mas o cliente desistiu da compra.
II - Processos internos sem procedimento padrão, cada colaborador decide como considerar mais adequado.
III - A troca do produto foi realizada pelo setor responsável sem ônus para o cliente já que estava na política da loja.
IV - Entrega do produto ou serviço errado ao cliente por falha no preenchimento do endereço no cadastro do cliente.
Estão corretas apenas
	
	A
	Apenas a sentença I.
	
	B
	Apenas as sentenças I e II.
	
	C
	Apenas as sentenças II e III
	
	D
	Apenas as sentenças II e IV.
	
	E
	Apenas as sentenças III e IV.
Questão 6/10 - Gestão e Mapeamento de Processos
Mapear um fluxo de valor requer conhecimento tanto das técnicas e ferramentas utilizadas, quanto do processo que será mapeado. É preciso identificar quais atividades efetivamente agregam valor ao cliente e quais podem ser eliminadas. A figura a seguir representa um exemplo aplicado de parte de um mapeamento de fluxo de valor.
  Fonte: https://pt.slideshare.net/Sustentare/princpios-da-filosofia-lean-slides-prof-silene-seibel
A partir do contexto apresentado, analise as sentenças a seguir que discutem mapeamento do fluxo de valor:
 I. O fluxo de material indica o sentido com que o estoque se movimenta dentro da fábrica.
II. O mapeamento do fluxo de valor apresentado identificou dois pontos de estoques durante o processo de produção.
III. O transporte se apresenta em três momentos no fluxo apresentado porque é responsável pelo movimento interno ou externo.
IV. Na figura apresentada é possível observar a trajetória da produção de uma empresa como um todo, desde o fornecedor até o cliente final.
V. O setor que mais se relaciona com os fornecedores é o PCP (Planejamento e Controle de Produção), pois é quem utiliza os insumos.Estão corretas apenas:
	
	A
	I e II.
	
	B
	I, II e IV.
	
	C
	I, III e V.
	
	D
	II, III e IV.
	
	E
	III, IV e V.
Questão 7/10 - Gestão e Mapeamento de Processos
O mapeamento do fluxo de valor é uma ferramenta proveniente do Sistema Toyota de Produção (STP), o lean manufacturing. Trata-se de uma ferramenta de gestão lean para mapear o sistema de produção (portanto todos os processos e atividades)”.
Fonte: WILDAWER, Egon Walter; WILDAWER, Laila Del Bem Seleme. Mapeamento de Processos: conceitos, técnicas e ferramentas. Curitiba: Intersaberes, 2015, p. 94
A seguir uma representação conceitual de um VSM:
Fonte: http://www.scielo.br/scielo.php?script=sci_arttext&pid=S1678-86212017000400343
Considerando a figura acima e o contexto apresentado, analise as afirmações a seguir: 
I - O mapeamento indica o tempo total necessário para concluir obra que está sendo analisada.
II - O fluxo do mapeamento está indicando do fornecedor para o empreendedor, o que é mais indicado.
III - O mapeamento indica no momento, o estado atual, ou seja, como o processo está desenhado hoje.
IV - O mapeamento do processo apresentado indica os setores, o tempo das operações e onde os colaboradores chaves estão alocados.
V - Uma das alternativas para o responsável pelo mapeamento reduzir o tempo da obra é suprimir a etapa de planejamento e iniciar na modelagem.
Assinale a sequência correta:
	
	A
	V, F, V, V, F.
	
	B
	F, V, V, F, F.
	
	C
	V, V, V, F, V.
	
	D
	F, V, F, V, F.
	
	E
	V, F, V, F, V.
Questão 8/10 - Gestão e Mapeamento de Processos
Anselmo é o líder da equipe responsável pelo mapeamento de processo da empresa onde trabalha. No ano passado a equipe desenvolveu toda a parte de mapeamento e análise do fluxo de valor e no início desse ano, iniciaram o processo de implementação dos projetos de melhoria. No momento de definir uma metodologia que pudesse auxiliar nesse momento tão importante, Anselmo e sua equipe escolheram o Ciclo PDCA (Plan, Do, Check, Act – Planejar, Fazer, Checar e Agir), também conhecido como ciclo de Demming, ou roda de Demming. 
Com base na situação hipotética apresentada, avalie as afirmações a seguir, sobre o ciclo PDCA.
	
	A
	Anselmo e sua equipe definiram toda as ações necessárias para implementação na fase do Agir.
	
	B
	Na fase do Checar, a equipe de Anselmo pode padronizar a solução que se mostrou satisfatória.
	
	C
	Todas as atividades que foram previamente definidas na fase do Checar, foram realizadas com sucesso.
	
	D
	Os processos que receberam aporte de melhoria foram avaliados por Anselmo e sua equipe na fase do Agir.
	
	E
	Na fase do Planejamento, Anselmo e sua equipe observaram os processos e identificaram as oportunidades de melhoria.
Questão 9/10 - Gestão e Mapeamento de Processos
Assim como processos já maduros no sistema da empresa, aqueles que acabaram de ser mapeados e reestruturados necessitam ser acompanhados e controlados. No caso dos processos antigos é para saber se o mesmo tem se mantido constante. Já nos processos remodelados, o gestor precisa avaliar se a empresa obteve ganhos com as melhorias implantadas ou não. Para atingir esse objetivo, é recomendado não apenas a implantação de indicadores, mas principalmente a análise dos resultados obtidos.  
Considerando essas informações, analise as sentenças a seguir que versam sobre a análise de indicadores.
 
I. Um processo recém-mapeado dispensa o uso de indicadores porque tudo está organizado.
II. Analisar os resultados dos indicadores pelas médias alcançadas é o método mais comum utilizado pelas empresas.
III. A análise dos indicadores pelas médias alcançadas facilita a análise, mas isso pode mascarar oportunidades de melhorias.
IV. O fato da variabilidade de um processo ser considerada normal nas organizações isenta os gestores da busca pela minimização das variações.
Agora, assinale a alternativa correta:
	
	A
	V, F, F, F.
	
	B
	F, F, V, V.
	
	C
	V, F, V, V.
	
	D
	V, V, V, F.
	
	E
	F, V, V, F.
Questão 10/10 - Gestão e Mapeamento de Processos
Para analisar um processo é preciso ter um ponto de partida. O responsável por essa atividade deve ter bem claro que a análise que ele fará sobre determinado processo precisa identificar as oportunidades de melhoria, mas também o que o processo tem de melhor. Os elementos essenciais de uma análise para otimização de um processo poderá seguir o escopo: tempo, custo, valor agregado e qualidade. 
A partir do exposto acima, analise as sentenças a seguir que versam sobre a análise crítica do elemento: tempo. 
I - O cliente aguarda o tempo que a empresa estipular desde que pratique preços baixos.
II - Reduzir o tempo de atividade fabril requer investimento em tecnologia de ponta e automatização dos processos.
III - Economizar tempo de ciclo de um processo nem sempre traz ganhos para a empresa, o que desestimula sua identificação.
IV - Em um processo produtivo ou de atendimento é possível otimizar tempo de recepção, tempo de processamento e tempo de resposta.
V - Tempo é o elemento mais crítico em uma organização devido ao seu custo, quanto mais tempo demorar a fabricação de um produto, maior será seu custo.
É correto apenas o que se afirma em
	
	A
	Somente a sentença I.
	
	B
	Somente as sentenças I e II.
	
	C
	Somente as sentenças II e III.
	
	D
	Somente as sentenças III e IV.
	
	E
	Somente as sentenças IV e V.
Questão 9/10 - Gestão e Mapeamento de Processos
Seja devido a cultura organizacional, seja por desconhecimento de técnicas e ferramentas, implantar projetos de melhoria sempre serão desafiadores para os gestores. Entre tantos elementos que podem auxiliar nesse processo, alguns se destacam como: liderança, motivação, equipe e treinamento, metas e constância, disponibilidade. Quando os gestores compreendem melhor esses aspectos, a implantação se torna menos trabalhosa e as chances de sucesso aumentam.
A partir do contexto apresentado, analise as sentenças a seguir que versam sobre os elementos citados no texto. 
	
	A
	Em projetos de melhoria, a definição das metas é a última etapa, pois tudo já está alterado.
	
	B
	O método mais adequado para conservar a equipe motivada é manter os salários e recompensas em dia.
	
	C
	A capacitação dos profissionais deve ser constante e uma equipe multidisciplinar deve ser constituída.
	
	D
	A disponibilidade dos colaboradores que participam dos projetos de melhorias ocorre depois de seus horários de trabalho convencionais.
	
	E
	Um bom líder de projeto de melhoria é aquele que investe na automatização dos processos e torna a empresa tecnológica.
Questão 7/10 - Gestão e Mapeamento de Processos
Luciano está aprendendo a fazer mapeamento de processo na empresa onde trabalha. Ele já sabe aplicar fluxogramas, identificar focos de desperdícios e oportunidades de melhoria. O próximo desafio de Luciano será aplicar o VSM (Value Stream Mapping) ou Mapeamento de Fluxo de Valor, a qual é considerada uma ferramenta que ajuda a entender o funcionamento do processo. Mas, para ter sucesso Luciano precisa identificar as quatro visões que norteiam um VSM.
 
Considerando o contexto apresentado sobre VSM, as quatro visões que Luciano deve considerar são: 
	
	A
	Comercial, Marketing, Projetista, Analista.
	
	B
	Cliente, Processo, Materiais, Informações.
	
	C
	Consumo, Demanda, Fornecedor, Processo.
	
	D
	Comprador, Vendedor, Produção, Distribuição.
	
	E
	Consumidor, Vendas, Publicidade, Informações.
Questão 10/10 - Gestão e Mapeamento de Processos
As empresas buscam continuamente melhorar seus produtos e serviços para se manterem competitivas. Mas, para que isso seja possível, é preciso melhorar os processos, já que produtos e serviços são outputs (resultados das empresas). Várias premissas são válidas para atingir esse objetivo, tais como: padronização, linguagem simples, eliminação da burocracia, tornar os processos a prova de erros, parceria com fornecedores, entre outros.
A partir da contextualização sobre melhoria de processo, avalie as sentenças a seguir que discutem a importância dessa ação pelas organizações:A
	Eliminar a burocracia torna o processo muito flexível o que pode trazer perda de controle do mesmo.
	
	B
	Padronizar um processo é deixá-lo em condições de repetibilidade e isso reduz custo para a empresa.
	
	C
	Tornar os processos isentos de erros costuma ser custoso para as organizações inviabilizando essa prática.
	
	D
	As empresas que realizam parcerias com seus fornecedores elevam seus estoques para reduzirem os custos de compras.
	
	E
	Utilizar linguagem simples fará com que poucos colaboradores se comprometam com os processos porque sabem que são complexos.
image12.png
image13.png
image4.png
image5.png
image1.png
image2.wmf
image6.png
image7.png
image8.png
image9.png
image3.wmf
image10.png
image11.png

Mais conteúdos dessa disciplina